DeviceNet Network Scanner Application Manual

DeviceNet Network Scanner DVPDNET-SL
DVP-PLC Application Manual
20
6 Sending Explicit Message from Ladder Diagram
DVPDNET-SL supports the sending of explicit messages through WPL programs.
6.1 The Principle of Explicit Message Sending
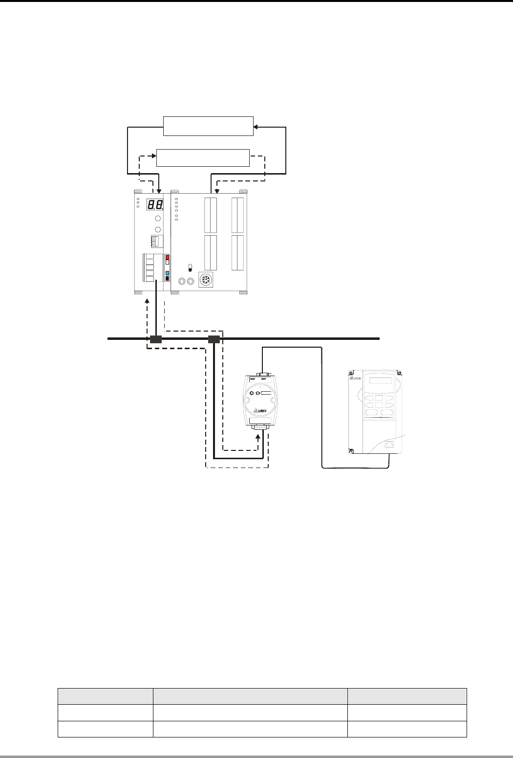
DVPDNET DVP28SV
RUN
STOP
DeviceNet
RJ12
1
4
VFD-B
IFD9502
Explicit request message
(PLC DVPDNET-SL)
Explicit response message
(DVPDNET-SL PLC)
Explicit request message
from master
2
Explicit response message
from slave
3
①: DVP-SV MPU sends out explicit request message to DVPDNET-SL according to WPL program.
②: DVPDNET-SL sends out request message to the target equipment.
③: The target equipment processes the request message and responds DVPDNET-SL.
④: DVP-SV MPU stores the response message from DVPDNET-SL to D register. One explicit message
transmission is therefore completed.
6.2 Structure of Explicit Message
You can edit explicit messages in “explicit request message editing area” and “explicit response message
editing area”. See the table below for the corresponding relation between the two areas and PLC devices. If you
transmit the request message to be sent out to D6250 ~ D6281, DVPDNET-SL will fill the response message to
D6000 ~ D6031.
PLC device Mapping area Mapping length
D6000 ~ D6031 Explicit response message editing area 64 bytes
D6250 ~ D6281 Explicit request message editing area 64 bytes










