SFP Bi-Directional Transceiver Module Specification Sheet

SPBD-155F4J1RT
DELTA ELECTRONICS, INC.
8 Revision: S1
09/20/2006
www.deltaww.com
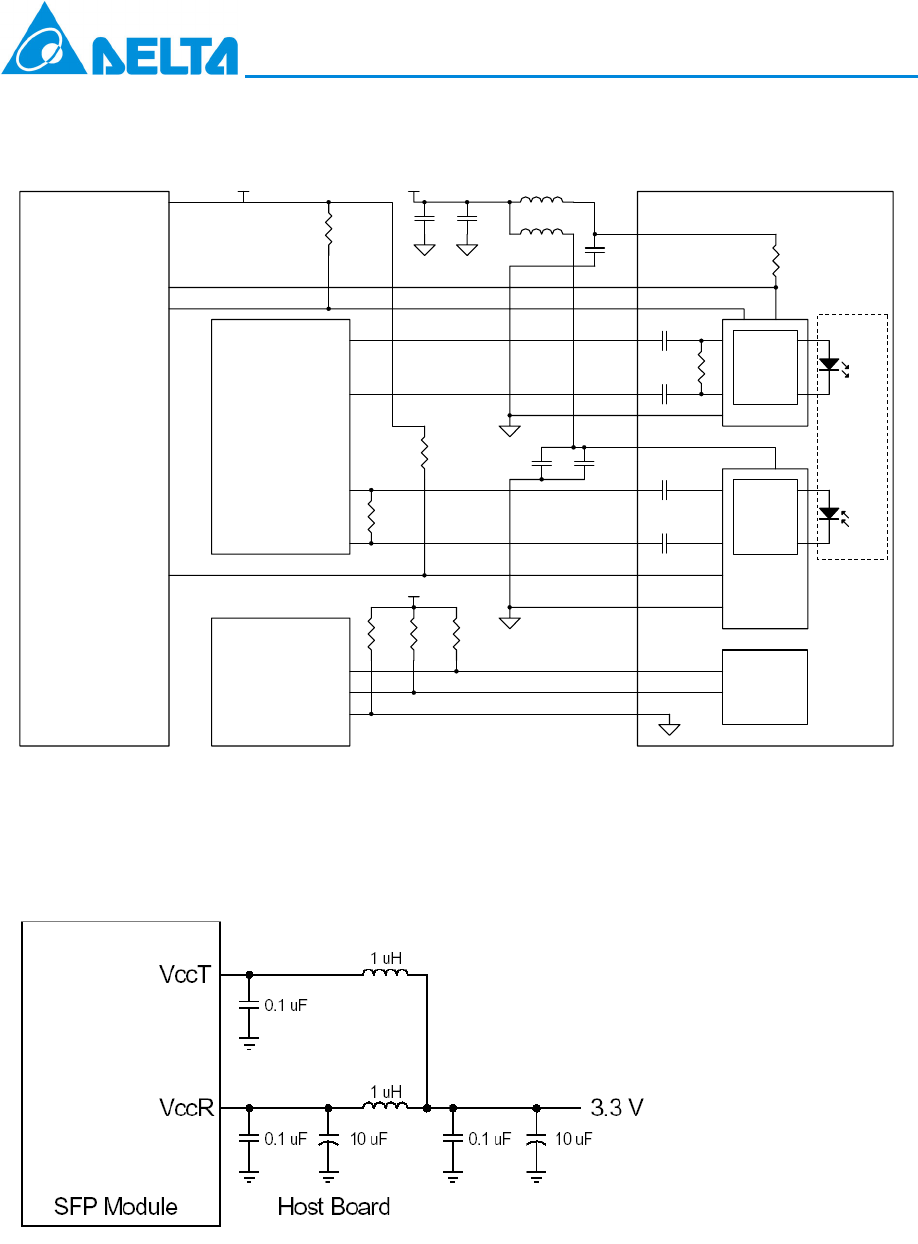
8. Recommend Interface Circuit
Laser Diode
Photo Diode
1uH
1uH
0.1uF10uF
0.1uF
0.01uF
0.01uF
0.01uF
0.01uF
0.1uF10uF
RES1
RES1
100 Ohms*
RES1 RES1 RES1
10k Ohms
100 Ohms
VCC
Protocol Vcc
SerDes ICProtocol IC
PLD / PAL
Mod_def 2
Mod_def 1
Mod_def 0
3.3V
3.3V
DELTA SFP Module
Preamp &
Tx_Disable
Quantizer
Tx_Fault
TD +
TD -
VeeT
RD +
RD -
Rx_LOS
VeeR
Tx_Disable
Tx_Fault
Rx_LOS
RES1 = 4.7k to 10k Ohms
VccT
VccR
Laser Driver
* Depands on SerDes IC used
EEPROM
SFP Host Board Schematic
Recommended Host Board Supply Filtering Network
Design criterion of the capacitor used is the
resonant frequency and its value must be in the
order of the nominal data rate. Short trace
lengths are mandatory.










