Data Sheet
Table Of Contents
- 1.0 Device Overview
- 2.0 Can Message Frames
- 3.0 Message Transmission
- 4.0 Message Reception
- 5.0 Bit Timing
- 6.0 Error Detection
- 7.0 Interrupts
- 8.0 Oscillator
- 9.0 RESET
- 10.0 Modes of Operation
- 11.0 Register Map
- 12.0 SPI™ Interface
- 12.1 Overview
- 12.2 Reset Instruction
- 12.3 Read Instruction
- 12.4 Read RX Buffer Instruction
- 12.5 Write Instruction
- 12.6 Load TX Buffer Instruction
- 12.7 Request-To-Send (RTS) Instruction
- 12.8 Read Status Instruction
- 12.9 RX Status Instruction
- 12.10 Bit Modify Instruction
- Figure 12-1: Bit Modify
- Table 12-1: SPI™ Instruction Set
- Figure 12-2: Read instruction
- Figure 12-3: Read RX Buffer Instruction
- Figure 12-4: Byte Write instruction
- Figure 12-5: Load TX Buffer
- Figure 12-6: Request-to-send (RTS) instruction
- Figure 12-7: BIT Modify instruction
- Figure 12-8: Read Status instruction
- Figure 12-9: RX StatUs Instruction
- Figure 12-10: SPI™ Input Timing
- Figure 12-11: SPI™ Output TIming
- 13.0 Electrical Characteristics
- 14.0 PackAging Information

MCP2515
DS21801D-page 6 Preliminary © 2005 Microchip Technology Inc.
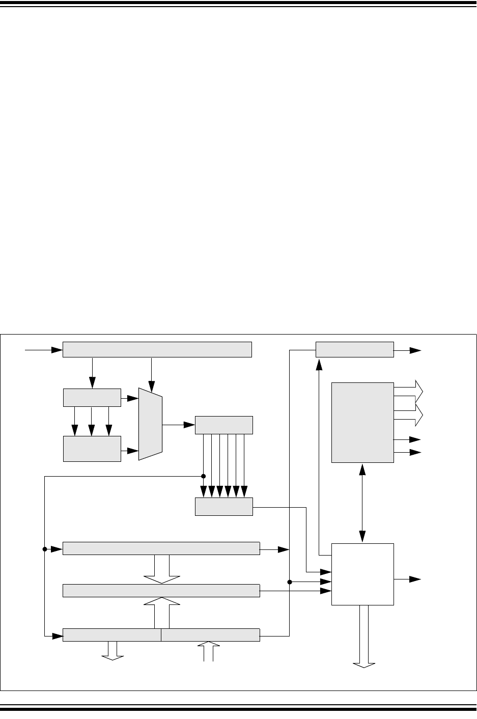
1.5 CAN Protocol Engine
The CAN protocol engine combines several functional
blocks, shown in Figure 1-4 and described below.
1.5.1 PROTOCOL FINITE STATE
MACHINE
The heart of the engine is the Finite State Machine
(FSM). The FSM is a sequencer that controls the
sequential data stream between the TX/RX shift
register, the CRC register and the bus line. The FSM
also controls the Error Management Logic (EML) and
the parallel data stream between the TX/RX shift
registers and the buffers. The FSM ensures that the
processes of reception, arbitration, transmission and
error-signaling are performed according to the CAN
protocol. The automatic retransmission of messages
on the bus line is also handled by the FSM.
1.5.2 CYCLIC REDUNDANCY CHECK
The Cyclic Redundancy Check register generates the
Cyclic Redundancy Check (CRC) code, which is
transmitted after either the Control Field (for messages
with 0 data bytes) or the Data Field and is used to
check the CRC field of incoming messages.
1.5.3 ERROR MANAGEMENT LOGIC
The Error Management Logic (EML) is responsible for
the fault confinement of the CAN device. Its two
counters, the Receive Error Counter (REC) and the
Transmit Error Counter (TEC), are incremented and
decremented by commands from the bit stream
processor. Based on the values of the error counters,
the CAN controller is set into the states error-active,
error-passive or bus-off.
1.5.4 BIT TIMING LOGIC
The Bit Timing Logic (BTL) monitors the bus line input
and handles the bus-related bit timing according to the
CAN protocol. The BTL synchronizes on a recessive-
to-dominant bus transition at Start-of-Frame (hard syn-
chronization) and on any further recessive-to-dominant
bus line transition if the CAN controller itself does not
transmit a dominant bit (resynchronization). The BTL
also provides programmable time segments to
compensate for the propagation delay time, phase
shifts and to define the position of the sample point
within the bit time. The programming of the BTL
depends on the baud rate and external physical delay
times.
FIGURE 1-4: CAN PROTOCOL ENGINE BLOCK DIAGRAM
Bit Timing Logic
CRC<14:0>
Comparator
Receive<7:0> Transmit<7:0>
Sample<2:0>
Majority
Decision
StuffReg<5:0>
Comparator
Transmit Logic
Receive
Error Counter
Transmit
Error Counter
Protocol
FSM
RX
SAM
BusMon
Rec/Trm Addr.
RecData<7:0>
TrmData<7:0>
Shift<14:0>
(Transmit<5:0>, Receive<7:0>)
TX
REC
TEC
ErrPas
BusOff
Interface to Standard Buffer
SOF










