Data Sheet
Table Of Contents
- 1.0 Device Overview
- 2.0 Can Message Frames
- 3.0 Message Transmission
- 4.0 Message Reception
- 5.0 Bit Timing
- 6.0 Error Detection
- 7.0 Interrupts
- 8.0 Oscillator
- 9.0 RESET
- 10.0 Modes of Operation
- 11.0 Register Map
- 12.0 SPI™ Interface
- 12.1 Overview
- 12.2 Reset Instruction
- 12.3 Read Instruction
- 12.4 Read RX Buffer Instruction
- 12.5 Write Instruction
- 12.6 Load TX Buffer Instruction
- 12.7 Request-To-Send (RTS) Instruction
- 12.8 Read Status Instruction
- 12.9 RX Status Instruction
- 12.10 Bit Modify Instruction
- Figure 12-1: Bit Modify
- Table 12-1: SPI™ Instruction Set
- Figure 12-2: Read instruction
- Figure 12-3: Read RX Buffer Instruction
- Figure 12-4: Byte Write instruction
- Figure 12-5: Load TX Buffer
- Figure 12-6: Request-to-send (RTS) instruction
- Figure 12-7: BIT Modify instruction
- Figure 12-8: Read Status instruction
- Figure 12-9: RX StatUs Instruction
- Figure 12-10: SPI™ Input Timing
- Figure 12-11: SPI™ Output TIming
- 13.0 Electrical Characteristics
- 14.0 PackAging Information

© 2005 Microchip Technology Inc. Preliminary DS21801D-page 33
MCP2515
4.5.3 FILHIT BITS
Filter matches on received messages can be
determined by the FILHIT bits in the associated
RXBnCTRL register. RXB0CTRL.FILHIT0 for buffer 0
and RXB1CTRL.FILHIT<2:0> for buffer 1.
The three FILHIT bits for receive buffer 1 (RXB1) are
coded as follows:
- 101 = Acceptance Filter 5 (RXF5)
- 100 = Acceptance Filter 4 (RXF4)
- 011 = Acceptance Filter 3 (RXF3)
- 010 = Acceptance Filter 2 (RXF2)
- 001 = Acceptance Filter 1 (RXF1)
- 000 = Acceptance Filter 0 (RXF0)
RXB0CTRL contains two copies of the BUKT bit and
the FILHIT<0> bit.
The coding of the BUKT bit enables these three bits to
be used similarly to the RXB1CTRL.FILHIT bits and to
distinguish a hit on filter RXF0 and RXF1 in either
RXB0 or after a roll over into RXB1.
- 111 = Acceptance Filter 1 (RXB1)
- 110 = Acceptance Filter 0 (RXB1)
- 001 = Acceptance Filter 1 (RXB0)
- 000 = Acceptance Filter 0 (RXB0)
If the BUKT bit is clear, there are six codes
corresponding to the six filters. If the BUKT bit is set,
there are six codes corresponding to the six filters, plus
two additional codes corresponding to RXF0 and RXF1
filters that roll over into RXB1.
4.5.4 MULTIPLE FILTER MATCHES
If more than one acceptance filter matches, the FILHIT
bits will encode the binary value of the lowest
numbered filter that matched. For example, if filter
RXF2 and filter RXF4 match, FILHIT will be loaded with
the value for RXF2. This essentially prioritizes the
acceptance filters with a lower-numbered filter having
higher priority. Messages are compared to filters in
ascending order of filter number. This also insures that
the message will only be received into one buffer. This
implies that RXB0 has a higher priority than RXB1.
4.5.5 CONFIGURING THE MASKS AND
FILTERS
The mask and filter registers can only be modified
when the MCP2515 is in Configuration mode (see
Section 10.0 “Modes of Operation”).
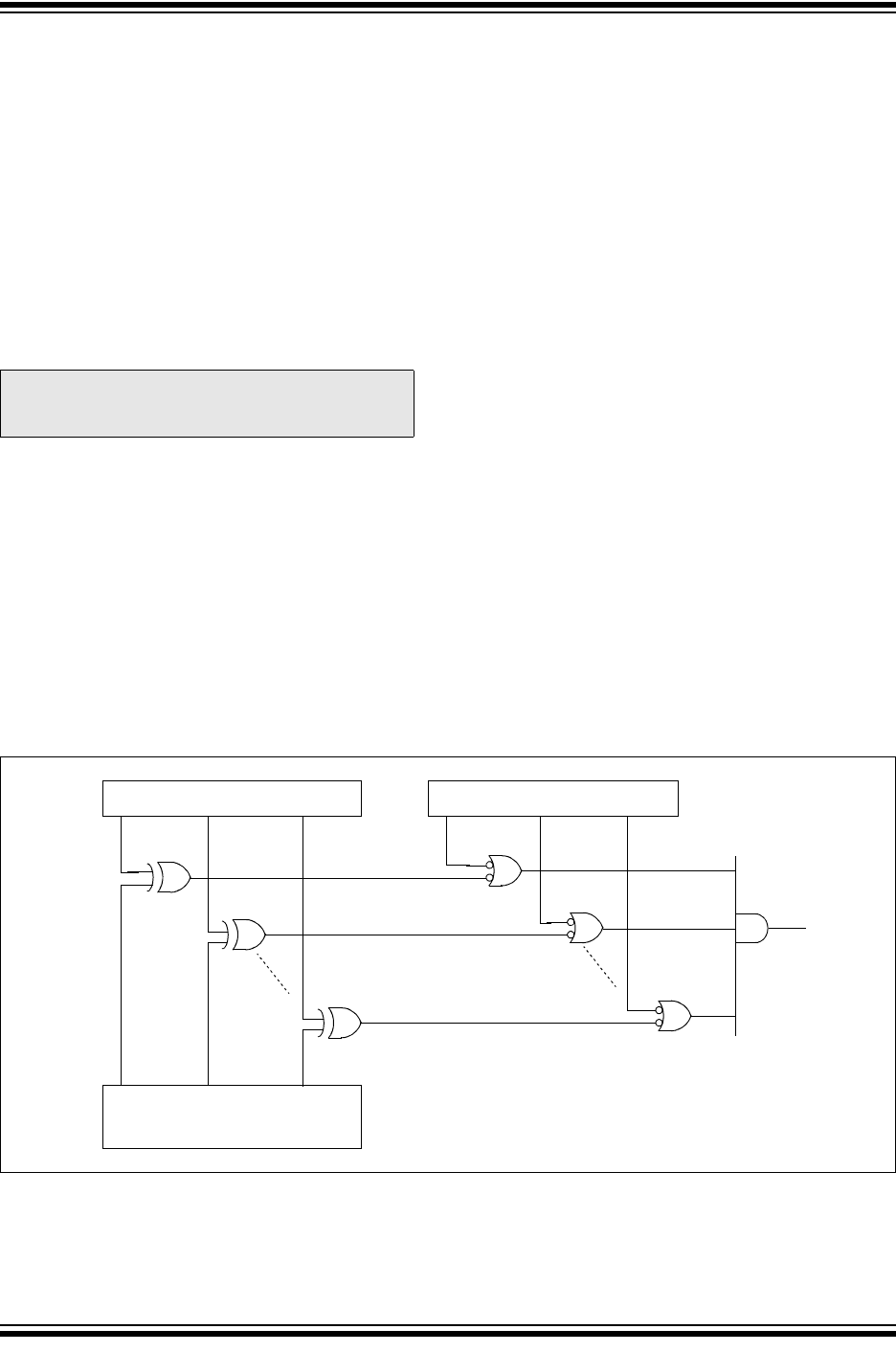
FIGURE 4-5: MESSAGE ACCEPTANCE MASK AND FILTER OPERATION
Note: 000 and 001 can only occur if the BUKT bit
in RXB0CTRL is set, allowing RXB0
messages to roll over into RXB1.
Acceptance Filter Register Acceptance Mask Register
RxRqst
Message Assembly Buffer
RXFn
0
RXFn
1
RXFn
n
RXMn
0
RXMn
1
RXMn
n
Identifier










