User guide
Manuals
Brands
Diodes Manuals
Hardware
AP3581A/B/C
4
5
6
7
8
9
10
11
12
13
D
a
t
a
S
h
e
e
t
Single
Phase
Synchr
onous
Buck
PWM
Contr
oller AP3581A/B/C
Oct.
201
1 Rev
.
1.
0
BCD
Semiconductor
Manufacturing
Limited
11
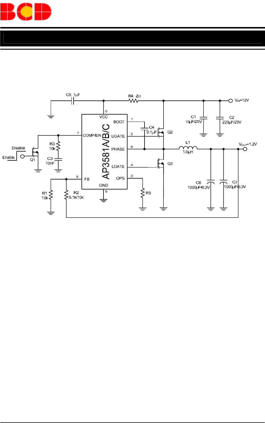
Typical Application
Figure 20. T
ypical
Application Circuit of
AP3581A/B/C
1
...
...
9
10
11
12
13