User Manual
Table Of Contents
- INTRODUCTION
- THE BACKGROUND OF THE ANALOG FOUR
- PANEL LAYOUT AND CONNECTORS
- ANALOG FOUR SIGNAL PATH
- OVERVIEW OF THE ANALOG FOUR STRUCTURE
- THE USER INTERFACE
- QUICK START
- PROJECTS
- KITS AND SOUNDS
- THE SEQUENCER
- CHAINS AND SONGS
- GLOBAL MENU
- EARLY STARTUP MENU
- MORE ON OSCILLATORS, FILTERS AND ENVELOPES
- SETUP EXAMPLES
- TECHNICAL INFORMATION
- CREDITS AND CONTACT INFORMATION
- Appendix A: SYNTH TRACK PARAMETERS
- Appendix B: FX TRACK PARAMETERS
- Appendix C: CV TRACK PARAMETERS
- Appendix D: MIDI
- Appendix E: ANALOG FOUR ARCHITECTURE
- INDEX

E-1
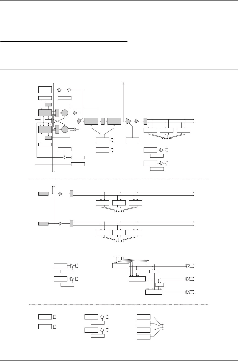
Appendix E: ANALOG FOUR ARCHITECTURE
This appendix shows the complete architecture and constituent parts of the Analog Four. Gray boxes show
analog elements. White boxes show digital elements.
OSCILLATOR 1
FILTER 1 : LADDER FILTER 2 : MULTIMODE
LEFT INPUT
RIGHT INPUT
WAVEFORM
OVERDRIVE
PAN
PANPAN
AM
AM
WAVEFORM
OSCILLATOR 2
AMP
SUB OSC 2
SUB OSC 1
NOISE GENERATOR
PWM LFO FADE ENVELOPE
PWM LFO
FADE ENVELOPE
FADE ENVELOPE
FADE ENVELOPE
FILTER ENVELOPE
AMP ENVELOPE
CHORUS SEND DELAY SEND REVERB SEND
CHORUS SEND DELAY SEND REVERB SEND
CHORUS SEND DELAY SEND REVERB SEND
LFO 1
LFO 2
ENVELOPE 2
ENVELOPE 1
ENVELOPE 2
VIBRATO LFO
BEND ENVELOPE
SYNC
FADE ENVELOPE
FADE ENVELOPE
LFO 1 CV 1
CV 2
CV 3
CV 4
LFO 2
FADE ENVELOPE
DELAY SEND
REVERB SEND
REVERB SEND
FADE ENVELOPE
LFO 1
CHORUS
DELAY
REVERB
LFO 2
FROM EXTERNAL INPUTS
FROM PREVIOUS VOICE
TO SYNTH TRACKS
FROM SYNTH TRACKS AND INPUTS
TO NEXT VOICE
TO EFFECTS
TO EFFECTS
TO EFFECTS
OUTPUT L
OUTPUT R
OUTPUT L
OUTPUT R
OUTPUT L
TO CV/GATE OUTPUTS
OUTPUT R
OUTPUT L
OUTPUT R
OUTPUT L
OUTPUT R
OUTPUT L
OUTPUT R
DESTINATION A
DESTINATION B
DESTINATION A
DESTINATION B
DESTINATION A
DESTINATION B
DESTINATION A
DESTINATION B
DESTINATION A
DESTINATION B
DESTINATION A
DESTINATION B
DESTINATION A
DESTINATION B
DESTINATION A
DESTINATION B
DESTINATION A
DESTINATION B
DESTINATION A
DESTINATION B
SYNTH TRACKS 1-4
FX TRACK
CV TRACK










