Owner's manual
Table Of Contents
- Notice
- Catalog Number
- Revision History
- Elmo Worldwide
- Table of Contents
- Chapter 1: Safety Information
- Chapter 2: Introduction
- Chapter 3: Installation
- Chapter 4: Servo Control Operation
- Chapter 5: Technical Specifications

Cymbal Installation Guide Installation
MAN-CYMIG (Ver. 1.3)
20
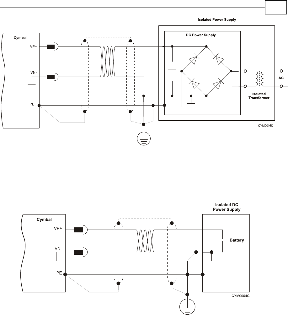
Figure5:IsolatedDCPowerSupply
Inthiscasetheisolationisachievedbytheisolationtransformer.
Itishighlyrecommended toconnectthenetworkPEtotheReturn(negative terminal) ofthe
PowerSupply.
Figure6:IsolatedPowerSupply
Inthiscasetheisolationisachievedbyusingabattery.
ItishighlyrecommendedtoconnectthePEtotheReturn(negativeterminal)ofthePower
Supply.
3.5.1.2.b OperationwithaNon‐IsolatedDCpowerSupply:
ThePE(ProtectiveGroundoftheACnetwork)mustnotbeconnectedtotheNegativePower
Input(theVN‐terminal) oftheCymbal.
www.elmomc.com