Intelligent Communications & Monitoring System User Manual
Table Of Contents
- 1.0 Introduction
- 2.0 Liebert iCOM Display Components and Functions
- Figure 2 Liebert iCOM display components
- Table 1 Keyboard icons and functions
- Figure 3 Status menu, large display, graphical view
- Figure 4 Liebert iCOM default screen symbols
- 2.1 Navigating Through the Liebert iCOM Menus
- 3.0 Operation
- 3.1 Single Unit Functions
- 3.2 Motorized Ball Valve in Digital Scroll Units
- 3.3 Temperature Control—Single Source Cooling (No Extra Cooling Coil)
- 3.3.1 Temperature Proportional Band
- 3.3.2 Compressor Control
- Compressor Proportional Bands
- Figure 12 One single-step compressor without unloaders
- Figure 13 Two single-step compressors without unloaders or one compressor with an unloader (two-step)
- Figure 14 Two compressors with unloaders (four-step)
- Figure 15 Digital scroll capacity modulation, 10-100% variable
- Figure 16 Single and dual digital scroll compressor activation points
- Compressor Proportional Bands
- 3.3.3 Chilled Water Control
- 3.4 Temperature Control—Second Cooling Source
- 3.5 Temperature Control—Reheat
- 3.6 Humidity Control
- 3.7 Control Types
- 3.8 Possible Event Notifications
- 3.9 Next Maintenance Calculation
- 4.0 Teamwork
- 5.0 Installing a Liebert iCOM Unit-to-Unit Network
- 5.1 Placement of Cooling Units
- 5.2 U2U Hardware: Cables and Network Switch
- 5.3 Wiring for Unit-to-Unit Communications—U2U
- 5.4 External Communications—Building Management Systems, Liebert SiteScan®
- 6.0 Mounting a Large Display on a Wall
- 7.0 User Menu Parameters
- 8.0 Service Menu Parameters
- Table 23 Setpoints parameters
- Unit Diary—Large Display Only
- Table 24 Unit diary parameters
- Table 25 Standby settings / lead-lag parameters
- Table 26 Maintenance / wellness settings parameters
- Table 27 Diagnostics / service mode parameters
- Table 28 Set alarms parameters
- Table 29 Sensor calibration / setup parameters
- Table 30 System / network setup parameters—large display only
- Table 31 Network setup parameters
- Table 32 Options setup parameters
- Table 33 Service contact info parameters

Installing a Liebert iCOM Unit-to-Unit Network
46
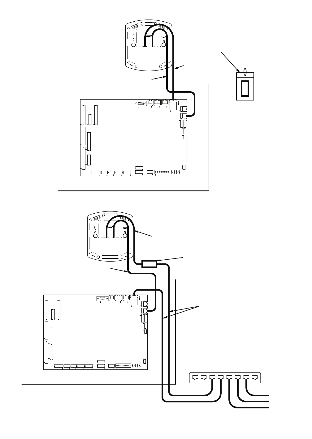
Figure 27 Wiring a large display for stand-alone operation
Figure 28 Wiring a large display for U2U network operation
182964
Page 2
Rev. 0
E1 E3
P8
P7
TB1
Large Graphics Display
On Unit Accent
Stand-Alone Unit
6-Wire Cable
P64 P66 P67
U2U CAN CAN
Liebert-
Supplied
Crossover
Coupler (F-F)
8-Wire Crossover
Ethernet Cable (Red)
iCOM
Microprocessor and I/O Board
P54
P22
P38
P39
P53
P52
P51
P4
E2 E4
Unit Electronics Compartment
P40
P32
P34
P33
P35
P36
P18
P65
P61
P63
P64
E5
P66
P13
P12
P11
P67
P43
E1
E3
E5
P4
182964
Page 2
Rev. 0
Large Graphics Display
On Unit Accent
Unit-to-Unit
Communications
8-Wire Crossover
Ethernet Cable (Red)
Unplug Red Cable
From P64 and
Connect to One
Side of
Crossover Coupler
2 Straight-through
Ethernet Cables-
Connect One to P64
and One to
Crossover Coupler
As Shown
Networking Switch
iCOM
Microprocessor and I/O Board
P22
P38
P39
P53
P52
P54
P51
TB1
E2
E4
P18
P65
P61
P63
P64
P66
P40
P8
P32
P34
P33
P35
P36
P7
P13
P12
P11
P67
P64 P66 P67
U2U CAN CAN
6-Wire Cable
Unit Electronics Compartment
To Other Units
(64 nodes total;
maximum of 32 input/output boards)
P43