User guide

12 13
SATURATION AND DISTORTION GENERATOR
The old, sought after vintage gear is not anywhere near as accurate (or linear) as devices made today, but certain “faults” or
non-linearities are exactly the reason some sell today at 10 times their original value. They color the sound with distortion
and frequency response shaping. Getting the frequency response flat to 20kHz and having distortion below .5% used to be
an achievement. But even before 2000AD, there were 35 cent op amps that were flat to 3 MHz, and produced distortion
below .002%. Getting things accurate in the digital age is relatively cheap and easy, but getting a piece of gear to be
“musical” and fun to use is whole different enchilada.
It is well known that the triode distortion in tube circuits produces lots of 2nd and 3rd harmonics, in some what varying
ratios. These lower order harmonics form “the octave” and “the octave and a fifth” to the fundamental musical tones. They
are actually “musical” distortion. Harmonics above the 2nd and 3rd get increasingly harsh and unmusical, and therefore
should be lower in amplitude (<-60 dB) to keep with our line of thinking. Second harmonic is considered to be the warmest
and most “consonant”harmonic distortion. The 3rd harmonic is perceived more easily and often is the “BITE” that is added
to midrange and the “warmth” to the low freqs by tube gear. Analog tape also saturates in this manner. The 3rd harmonic is
induced in the FATSO by increasing level thru the distortion circuits. It is usually the result of flattening the tops and bottoms
of waveforms. Second harmonic is also added especially while compressing in the FATSO. 10% of second harmonic can
be hard to perceive.
We have provided distortion indicator lights that indicate some reference operating levels. A “0VU” yellow LED light
indicates just under 1% THD and the red “Pinned” LED indicates 3% THD or more. These LED’s are an excellent guide to
where the user is in the “Grunge Department” and can help to avoid turning the music into a distorted mess. You will find
that the harmonic distortion is generally more obvious on overall mixes and complex programs. On individual instruments,
sometimes 10% distortion sounds “fat” and “analog” and isn’t heard as distortion at all.
WARMTH PROCESSOR
The Warmth circuit is by far the most complex part of the FATSO. Basically it is a very strange high frequency (HF) dynamic
filter circuit, or High Frequency limiter. It operates very fast and should be very unobtrusive in operation since it gets in
and out of the way very quickly. The desired result is akin to the HF saturation that analog tape exhibits when the high
frequency amplitude interacts with the tape recorder bias to produce self-erasure of the higher frequencies. We provide
a very accurate display of the HF attenuation, with the upper FATSO bargraph showing the gain reduction at 20KHZ. The
nature of the filter allows the corner frequency to move as attenuation occurs.
We provide just one control for the warmth but there are other ways to control the overall action ofthis circuit. If you do
decide to use the compressor, set it up first because it affects the operation of the warmth. There is heavy interaction
between the compressor and warmth settings. The warmth control is a step control with 8 ranges - no warmth action (no
LEDs lit), on up thru the highest setting of 7. Perhaps the best way to think of the settings is as compressor threshold, with 7
having the lowest threshold, and the most warmth, responding quickly and often to high frequency content. Just remember
that instead of controlling the overall level, this warmth “compressor” threshold only affects the high frequencies.
Hundreds of hours of experimentation were involved in developing the filter, to make it capable of large gain reduction at
20Khz without really dulling all the frequencies. Still, we remind you over and over in this manual to error on the side of
less WARMTH… and Compression. The temptation is to say “oh wow that’s great, so fat and warm, let’s warm it more.”
Resist temptation. Trust the meters when indoubt.... 3 - 5 dB is quite a bit of warmth on most signals. There may be times
where over 10dB does the perfect job, but trust us that if you see all the LED’s light on the warmth bargraph - you really
better know what you’re doing.
You will find the warmth to be useful all by itself many times without the compressor or TRANNY or much saturation.
It can take some of the irritating ping and clickiness out of many sources. Originally the FATSO was only going to have
the saturation and this warmth circuit, but as our research went on, we decided the extra circuitry of the TRANNY and
compressor would provide some of the other important nonlinear elements of tape compression, and “vintage” gear as well.
THE TRANNY
The TRANNY is short for transformer. In the old days, to interconnect between audio devices with low impedance cabling (i.e.
noise resistant), the audio engineer used transformers on the input and outputs. Transformers isolate two signals using wire
coils wound close to each other, but not actually touching. They were never that linear and often introduced saturation and
LF distortion as well as changing the frequency response. Transformer design and use was an art (as demonstrated by folks
like Rupert NEVE), and there were always tradeoffs. However, it has been widely known that a good audio transformer
circuit can do wonderful things to an audio signal. This was the goal of our TRANNY circuit. We have tried to emulate the
desirable characteristics of the good old input/output transformers in a consistent musical way, and in a selectable fashion.
Many of the older transformers had certain low frequency characteristics that some of our newer and more linear circuits
and transformers have “overcome”. As frequency goes down, the audio signal gets more like DC (i.e. slower moving).
Transformers don’t pass DC current thru them, so strange things start happening as the audio goes deeper. The addition of
harmonics and peak saturation along with frequency and phase changes on the low frequencies occurs. We found that we
could capture the low frequency effects of large and now expensive older output transformers in a weird, internally
buffered switch-able design.
To sum up the musical results of our TRANNY circuit, there will be a little more edge in the midrange, and the super low
frequencies will have been harmonically altered in a way that allows them to sound louder, even though the peaks are less
than the original. Playback on small speakers will show an improved audibility of low end from the result of the psycho-
acoustically-pleasing distortion the TRANNY adds. Something really interesting we noticed... even though fundamentals
below 100Hz cannot show up on the little speakers... because of the natural way a transformer saturates, the harmonics give
your ears enough clues that your mind somehow fills in the fundamental. If you have the time, try this experiment... put 40 Hz
sine wave tone into the FATSO, and match the TRANNY level to the bypassed level, then put the output thru a small speaker.
A/B the processed TRANNY signal with the bypassed signal in the small speaker. You will probably smile.
Note the position of the Warmth (and TRANNY) circuits after the Compressor,
accounting for the large interaction between their controls.
1
3
2
2
3
1
Control Voltage
One of two channels
Detector Circuits
Main Audio Path
To Front Panel
Bargraph.
Output
Amp
1/4" Phone
1/4" Phone
Output
Gain
Stereo Link
Warmth
Filter
Soft
Clipper
Input
Drive
Balanced In
Envelope Gen
Warmth
VCA
Active Outputs
Master
Bypass
Tranny
Sidechain
Envelope Gen
Compressor
XLR
Bargraph.
To Front Panel
Dynamic
Digital
Controls Controls
Digital
(Normalled)
DC Link to other
channel and
shown
In/Out
Comp/Lim
External Link.
Amp
Dif.
EXAMPLE SETTINGS (part 3)
way of vocals because the upper, spiky, harmonics are flattened a bit. When you are dealing with an
occasional peaky guitar where certain chords or notes take your head off, the dynamic action of the
WARMTH control can be very useful. Don't overdue this though, especially while tracking.
To smooth out solos, try the Tracking compressor with TRANNY and warmth. REMEMBER TO SET
UP COMPRESSOR FIRST. The WARMTH heavly interacts with the compressor.
Plucked Instruments & Acoustic Guitar - Plucked instruments can benefit greatly from
the Fatso's processing. Back in 1998, a prototype Fatso was taken to Greece and used on many very
troublesome ethnic plucked instruments. At Grammys, a club in ATHENS, some bizarre FATSO behavior
was immediately noticed, when the extremely transient acoustic instruments "swamped" some internal
circuits. The compressor needed a heavier knee with more "sponge" in the attack. The Tracking
compressor (Red LED on) was tweaked first. The fast attack of the TRACK or ELEVEN Compressor can
help get a "glassy" full sound since the pick noise will be attenuated and the sustain lengthened. Also the
threshold of the warmth circuits were lowered so they could grab the transient picked edges easier. This
allowed a solo instrument to be louder without the sharp attacks hurting.
Sometimes you may want to keep the dynamic range of a plucked instrument but need to smooth out
just the hard front edge of the attack. Warmth processing is perfect here. Adjust the WARMTH until you
have a smoother, more natural sound - usually 3 - 10 dB of HF attenuation is enough. It’s important to
listen very softly, and very loudly to the adjusted track to make sure it isn't too dull, or still in need of
"softening".
Acoustic guitars can be so creamy. Many times you will have an acoustic part that is very even and
you can nicely brighten it up with a top end EQ (high frequencies).... except for that one part where he
really bangs it! Use the Warmth control to grab those clangy brash freqs. Usually 1 - 5 dB is enough but on
really brittle parts,10 - 15 dB on peaks may be ok on extreme peaks. Again don't over do it, especially
during tracking. Listen really softly and really loudly to test evenness. Its often best to roll off subs or low
frequencies to prevent mud before the Fatso. This keeps the compressor from reacting to them.
Drums - Without any processing activated, the saturator which is always inline, will pack those peaks
down smoothly giving you 2 - 6 dB more average level. Distortion indicator LEDs, the O VU and the
Pinned red LED give you a good idea of what's going on. On percussion, peaks can light up the Red
Pinned LED without any nasty distortion, if they are short enough. Analog tape can not handle all the top
end and will round out the sound... as will the FATSO's warmth processor and saturator. Don't use more
than 5 - 10 dB of WARMTH on drums though.... or you are probably asking for a dull sound! Try
putting digitally recorded tambourines etc through the Fatso and listen to the difference. That clacky front
edge will become warm and easy to listen to - like the old analog tape and vinyl.
Snares/Kicks/Toms - If you don't want to lose the basic sound, try setting the compressor to BUSS
compressor first. This is a very gentle slow compressor that will leave the transients untouched. If there
are areas with over eq'd highs or unnatural transients, get into the WARMTH processing. On snares that
have had 8 - 10K added and have some really overly dynamic hits, 5 - 10 dB of WARMTH may fold the
highs back (attenuate them) and smooth out the tonality. Use the High Frequency saturation that the
WARMTH control provides on Kick drums that have the occasional clacky hit. The TRANNY will be useful
also. If the Kick drum is too boomy or too thumpy without enough clarity, the TRANNY will add some upper
harmonics to the low freqs, while rolling off some of the subsonics that could rumble in a mix.
Overhead Mics - Also for over dynamic and brash cymbals, the WARMTH processing can be a real
sweetener. To soften the edge of cymbals try WARMTH on 4 or 5 setting and turn the input up to
control the amount of warmth. Watch anything over 5 dB of WARMTH as this is really attenuating a lot
of high end. But if it is just the front edge of the cymbals, it can be very pleasing. Of course
compression may be used but if it is, set it up first.
Room mics - Again, the most gentle compressor for the room mics will be the BUSS compressor.
However, radical room compression is currently in style. The TRACK or ELEVEN compressor will be
useful over a wide range from 1 dB of GR to 20 dB depending on what you are going for, and what the
tracks will allow. But for over the top treatment, try SPANK! The SPANK is not the NUKE of the Distressor
yet it can add some of the same sustain and intense size to it. The bargraph can be run right offscale with
the SPANK type compressor, and still be a very useful sound. Fifteen to twenty dB of compression is
starting to have that John Bonham thing that the Distressor can do. Watch over-heating the tracks though.
Also, any loud cymbal playing will become annoying with lots of compression on the room mic. Sometimes
it may help to feed a compressed room signal back to the drummer while tracking to give him a feel for
balancing his cymbals and drums.
5
The TRANNY
The TRANNY is short for transformer. In the old days, to interconnect between audio devices with
low impedance cabling (i.e. noise resistant), the audio engineer used transformers on the input and
outputs. Transformers isolate two signals using wire coils wound close to each other, but not actually
touching. They were never that linear and often introduced saturation and LF distortion as well as
changing the frequency response. Transformer design and use was an art (as demonstrated by folks
like Rupert NEVE), and there were always tradeoffs. However, it has been widely known that a good
audio transformer circuit can do wonderful things to an audio signal. This was the goal of our TRANNY
circuit. We have tried to emulate the desirable characteristics of the good old input/output transformers
in a consistent musical way, and in a selectable fashion.
Many of the older transformers had certain low frequency characteristics that some of our newer
and more linear circuits and transformers have "overcome". As frequency goes down, the audio signal
gets more like DC (i.e. slower moving). Transformers don't pass DC current thru them, so strange
things start happening as the audio goes deeper. The addition of harmonics and peak saturation along
with frequency and phase changes on the low frequencies occurs. We found that we could capture the
low frequency effects of large and now expensive older output transformers in a weird, internally
buffered switch-able design.
To sum up the musical results of our TRANNY circuit, there will be a little more edge in the
midrange, and the super low frequencies will have been harmonically altered in a way that allows them
to sound louder, even though the peaks are less than the original. Playback on small speakers will
show an improved audibility of low end from the result of the psycho-acoustically-pleasing distortion the
TRANNY adds. Something really interesting we noticed... even though fundamentals below 100Hz
cannot show up on the little speakers... because of the natural way a transformer saturates, the
harmonics give your ears enough clues that your mind somehow fills in the fundamental. If you have
the time, try this experiment... put 40 Hz sine wave tone into the Fatso, and match the TRANNY level to
the bypassed level, then put the output thru a small speaker. A/B the processed TRANNY signal with
the bypassed signal in the small speaker. You will probably smile.
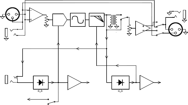
Fatso Block Diagram
Note the position of the Warmth (and TRANNY) circuits after the Compressor, accounting
for the large interaction between their controls.
10
FATSO BLOCK DIAGRAM









