Installation Guide

Table Of Contents
IQ 7 / IQ 7+ / IQ 7X Micro Installation and Operation
© 2018 Enphase Energy Inc. All rights reserved. 141-00043-02
40
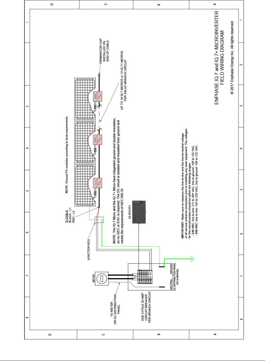
Sample Wiring Diagram: