Printer User Manual
Manuals
Brands
Epson Manuals
Printer
STYLUS 4001968
71
72
73
74
75
76
77
78
79
80
Table Of Contents
Front Cover
Precautions
Preface
Revision Sheet
Table of Contents
1. General Description
1.2 Specifications
2. Operating Principles
3. Disassembly and Assembly
4. Adjustments
5. Troubleshooting
6. Maintenance
Appendix
Troubleshooting
STYLUS 800 Service Manual
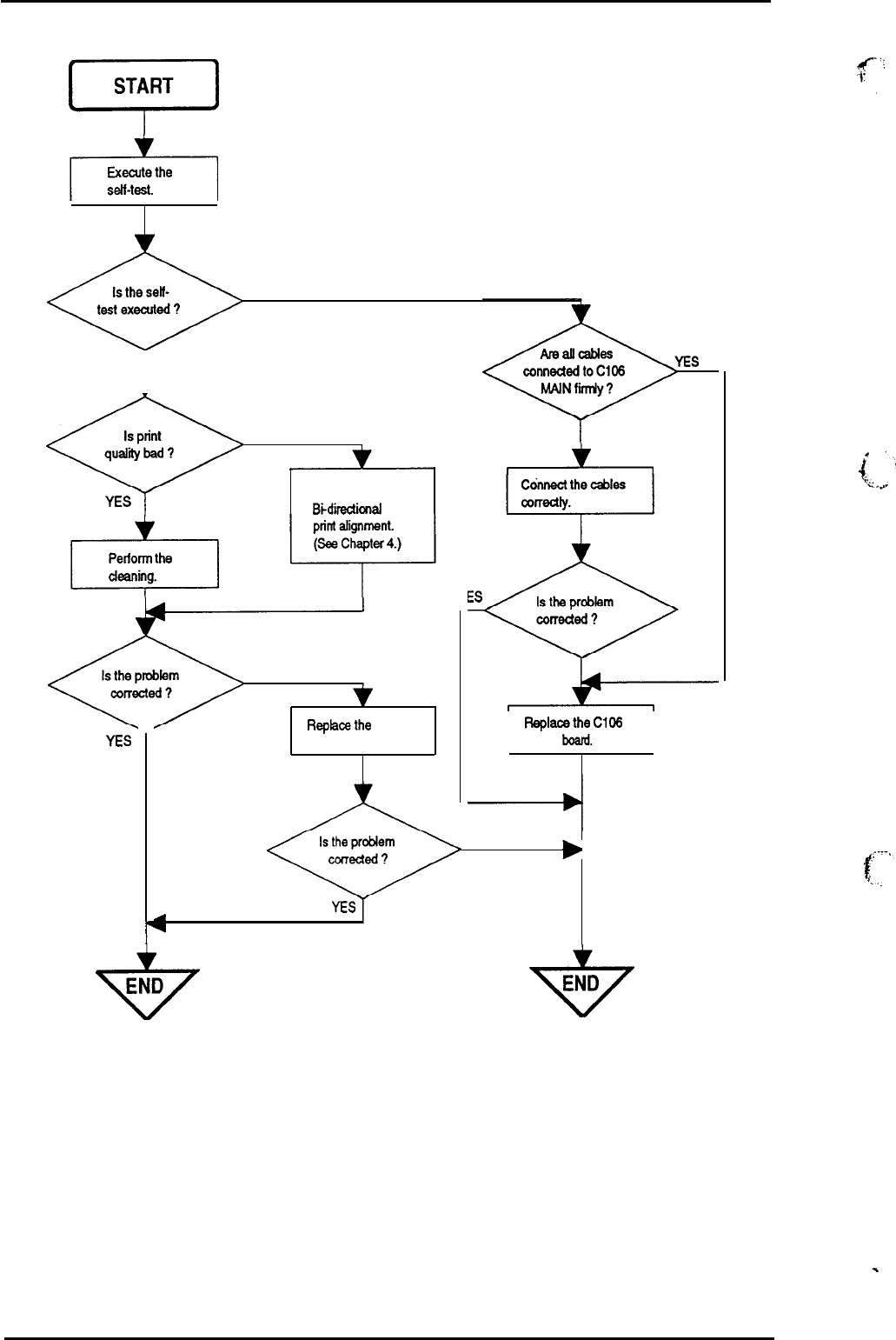
5.2.3 Failure occurs during printing
F
NO
NO
YEs
J
NO
ES
Adjust the
Bkdirectionel
NO
Reptecethe
printer mechanism.
ES
Es
NO
I
R@cetheC106
MAIN
bcaNI.
I
NO
F
Es
#-:
““f
“
.
.
{,:.;’”
*
END
+
END
.
5-s
Rev. A
1
...
...
74
75
76
77
78
...
...
97