User's Manual

Table Of Contents
5-14 C141-E166
Motor starts when power is turned on
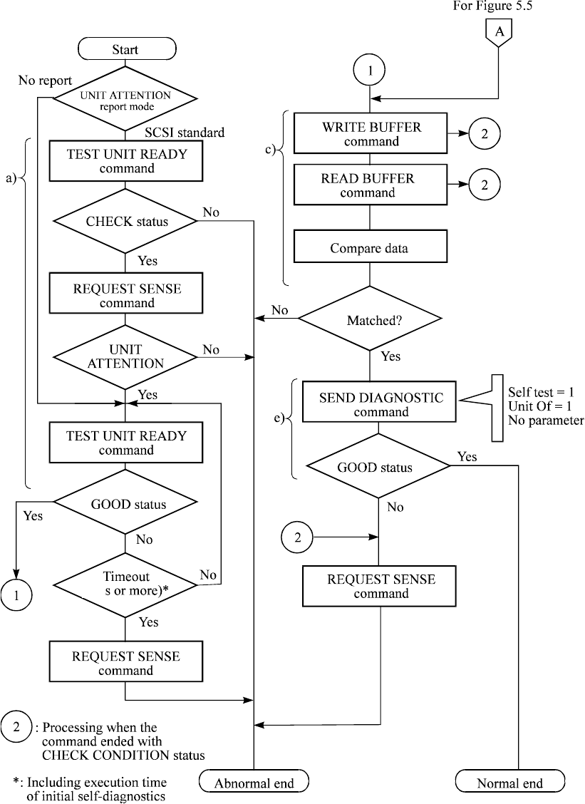
Figure 5.4 Checking the SCSI connection (A)
(60