User's Manual
Table Of Contents
- Front Cover
- FOR SAFE OPERATION
- REVISION RECORD
- PREFACE
- Important Alert Items
- CONTENTS
- CHAPTER 1 GENERAL DESCRIPTION
- CHAPTER 2 SPECIFICATIONS
- CHAPTER 3 DATA FORMAT
- CHAPTER 4 INSTALLATION REQUIREMENTS
- CHAPTER 5 INSTALLATION
- CHAPTER 6 DIAGNOSTICS AND MAI TENANCE
- CHAPTER 7 ERROR ANALYSIS
- APPENDIX A SETTING TERMINALS
- APPENDIX B CONNECTOR SIGNAL ALLOCATION
- INDEX
- Addresses
- Reader Comment Form
- Back Cover

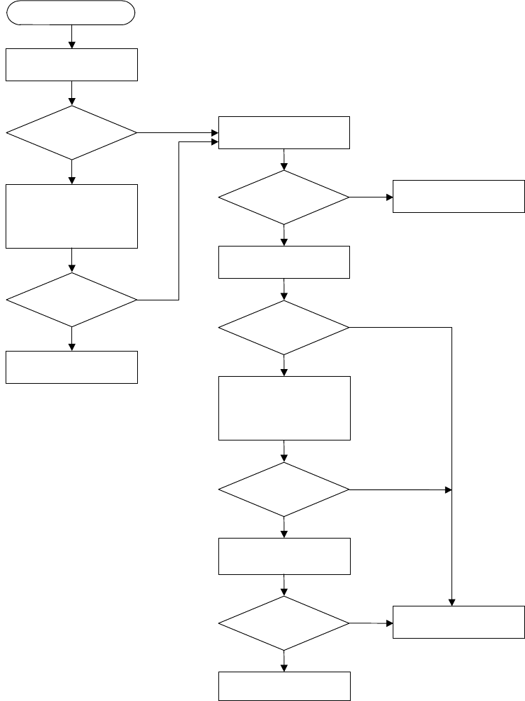
C141-E166 6-11
Test results OK?
Start
Execute an operation
test using a host
computer or test
equipment
Yes
No
Yes
No
Start self-test by
turning the power on
Test results OK?
Continue operation
Check host system
(Table 6.2)
Host system
normal?
Analyze system-related
error
Replaced or repair
disk drive
Disk drive
normal?
Execute diagnostic
test using a host
computer or test
equipment
Test results OK?
Test using voltage or
temperature stress
Test results OK?
Normal
Analyze disk drive
error (Table 6.3)
Yes
Yes
No
No
Yes
No
Yes
No
Figure 6.3 Test flowchart










