Appliance Trim Kit User Manual
Table Of Contents
- Chapter 1 Overview
- Chapter 2 C400 Panel Controller Hardware
- General Information
- Genius Panel Controller (C400)
- Specifications
- Overview of Connections and Operational Elements
- VDC Power Supply (item 2, Figure 2-2)
- IF0 - RS-232, Non-isolated (item 3, Figure 2-2)
- Genius Bus Connector, Isolated (item 4, Figure 2-2)
- Mode Switch (item 6, Figure 2-2)
- Device Number Switches (item 8, Figure 2-2)
- Lithium Battery (item 7, Figure 2-2)
- Reset Button (item 9, Figure 2-2)
- Operating the C400 Controller
- Chapter 3 Quick Start
- Calling the Setup Program
- Language Selection
- Installation Menu
- Pull-Down Menus (Main Menu)
- Window Name
- Selection Windows
- Context-Sensitive Help Screens
- Screen Elements
- Connection to a GE Fanuc PLC via Genius
- Internal Connection
- Genius Internal Connection
- Picture 1
- Picture 2
- Picture 3
- Genius Device Connection
- Genius Internal Connection
- Internal Connection
- Picture for a Communications Error
- Picture Binding Overview
- Picture List Organization
- Chapter 4 Configuring Communication with the PLC
- Chapter 5 PCS Connection Editor
- Chapter 6 Demo Project
- Appendix A Cabling Information
- Appendix B Errors/Troubleshooting
- Index

GFK-1115 Chapter 6 Demo Project 6 - 17
6
Preparing a Concept
Before you create a new project with PCS, you should form a concept based on the following
information:
■ What information should be displayed?
■ What do you need to enter using the Keyblocks?
For modular PANELWARE Panels, the first two questions will help you determine the type of
Display and number of Keyblock modules required.
■ How many pictures do you need and how do you need to branch from one picture to
another?
■ Which memory locations in the PLC are to be accessed? (Make a list of the variables
required for every picture.)
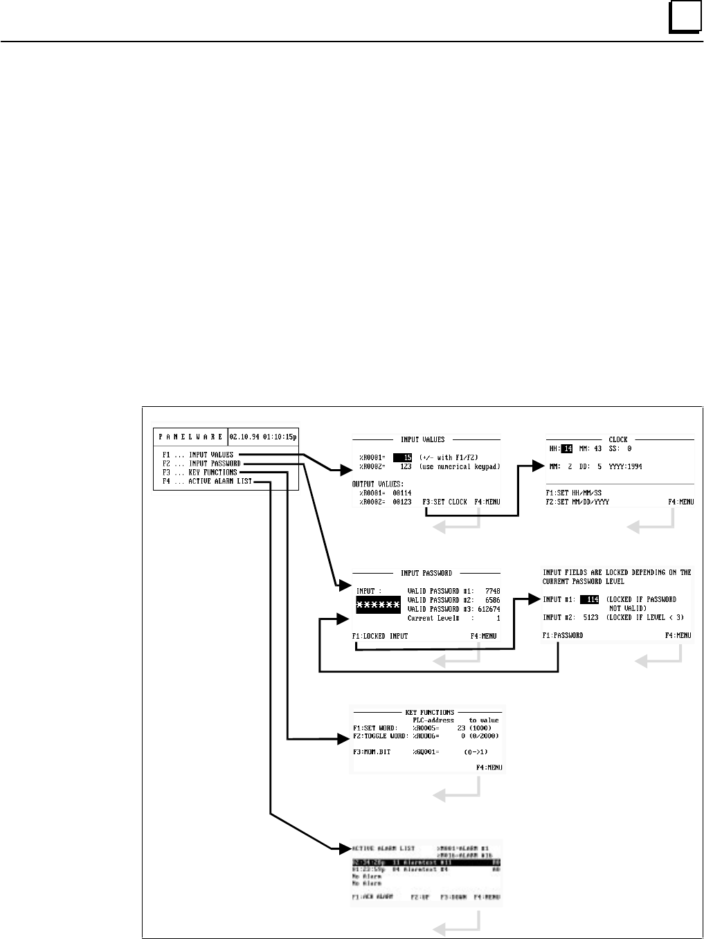
The branching structure of the demo project that is described looks like the following diagram.
The picture names are on the upper left of each picture. The pictures are stored on your
computer’s hard drive under these names, with an extension of .BIL.
Main
Main
Main
Main
Main
Main
INPUT
PA SSWOR D
KEYFUNCT
ALARM
CLOCK
INPLOCK
MAIN










