Motherboard for Intel GA-73PVM-S2H User guide
Table Of Contents

- 8 -
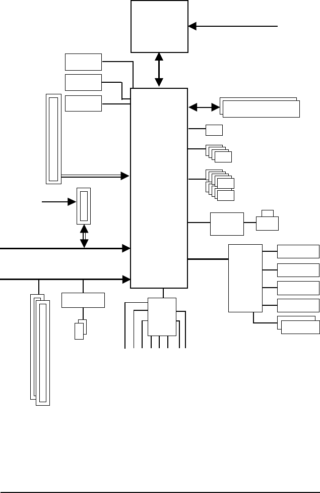
Block Diagram
(Note) Simultaneous output for DVI-D and HDMI is not supported.
LGA775
Processor
4 SATA 3Gb/s
LPC BUS
10 USB Ports
Line-Out
MIC
CODEC
Line-In
SPDIF In
SPDIF Out
Side Speaker Out
Center/Subwoofer Speaker Out
Surround Speaker Out
2 PCI
PCI Bus
2 IEEE 1394a
TSB43AB23
LPT Port
BIOS
Floppy
COM Port
PS/2 KB/Mouse
IT8718
Host
Interface
DDR2 800/667/533 MHz
1 PCI Express x1
PCI Express Bus
PCIe CLK
(100 MHz)
x1
CPU CLK+/-
(333/266/200 MHz)
nVIDIA
®
GeForce 7100/
nForce 630i
ATA-133/100/66/33
IDE Channel
LAN
RJ45
RTL
8211B
D-Sub
HDMI
(Note)
DVI
PCIe CLK
(100 MHz)
PCI Express x16