CSCF R-410A Service Manual
PRODUCT IDENTIFICATION
35
AR Nominal Cooling Capacity
Model Series
AR
0904 - 90,000 Btuh (7 1/2 Tons)
1204 - 120,000 Btuh (10 Tons)
LIGHT COMMERCIAL
GSX110903AA
GSX110904AA
GSX111203AA
GSX111204AA
For use with GSX/GSZ11 Light Commercial models only.
GSZ110903AA
GSZ110904AA
GSZ111203AA
GSZ111204AA
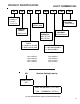
G S X 11 090 3 A A
PRODUCT
TYPE:
X: Condenser R- 410A
Z: Heat Pump R-410A
PRODUCT
FAMILY:
S: Split System
SEER:
SEER Rating
BRAND:
G: Goodman
®
(Standard
Feature Set)
NOMINAL
CAPACITY:
090: 7.5 Tons
120: 10 Tons
MAJOR
REVISION:
A: Initial Release
MINOR
REVISION:
A: Initial Release
ELECTRICAL:
3: 208-230v/3ph/60Hz
4: 460v/3ph/60Hz










