User manual

Section 6 — Electrical Data
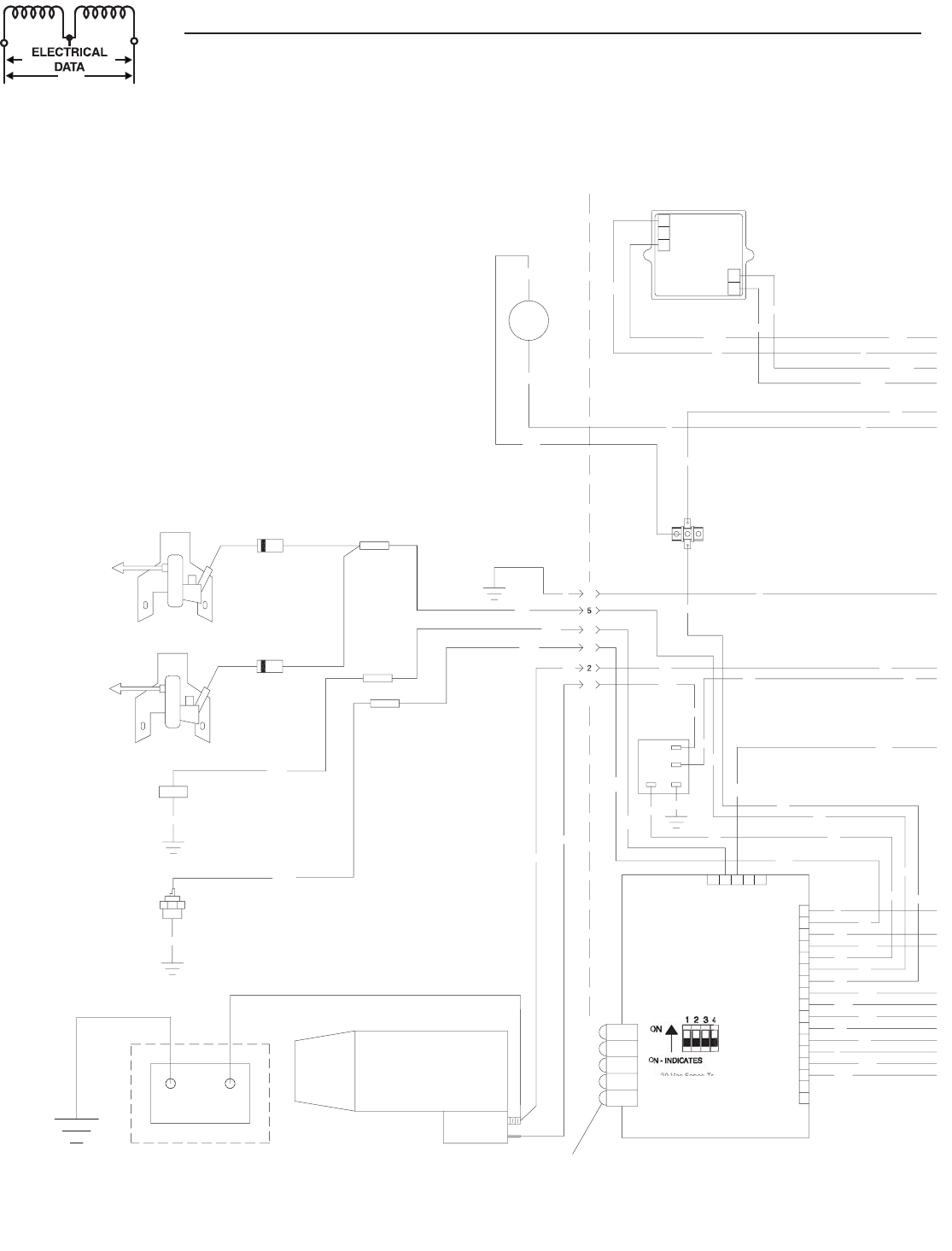
Guardian Air-cooled 7 kW, 12 kW and 15 kW Generators
Wiring Diagram – 12 & 15 kW – Drawing No. 0D8500-B
TX - TRANSFORMER, 16 Vac 56 VA & 16 Vac 1 VA
(
DUAL SEC.
)
0
CUS
T
O
MER
SU
PPLIE
D
BLA
CK
BATTERY
12V
L
OP
HT
O
0
S
P
2
S
P
1
IM2
86
85
IM1
D
D
DIA
G
RAM KE
Y
D
S
W - P
C
B M
OU
NTED DIP
S
WIT
CH
CB2 - CIRCUIT BREAKER
,
ALTERNATOR EXCITATIO
N
C
B1 - MAIN
OU
TP
U
T BREAKE
R
B
C
R - BATTERY
C
HAR
G
E RELA
Y
HT
O
- HI
G
H
O
IL TEMPERAT
U
RE
S
WIT
CH
G
RD -
CO
NTR
O
L PANEL
G
R
OU
N
D
I
C
T - INTER
CO
NNE
C
TI
O
N TERMINAL
S
TB - IN
SU
LATED TERMINAL BL
OCK
S
W2 -
S
ET EXER
C
I
S
E
S
WIT
CH
S
W1 - A
U
T
O
/
O
FF
/
MAN
U
AL
S
WIT
CH
L
O
P - L
O
W
O
IL PRE
SSU
RE
S
WIT
CH
IM2 - IGNITION MODULE
,
CYLINDER #
2
IM1 - IGNITION MODULE
,
CYLINDER #
1
SC
R -
S
TARTER
CO
NTA
C
T
O
R RELA
Y
F
S
- F
U
EL
SO
LEN
O
I
D
SP1
,
SP2 - SPARK PLUG
S
SC
-
S
TARTER
CO
NTA
C
T
OR
I
C
- INLINE
CO
NNE
C
T
OR
F1 - F
US
E 1
5
AM
P
F2 - F
US
E
5
AM
P
S
M -
S
TARTER M
O
T
OR
D - DI
O
D
E
BA - BR
US
H A
SS
EMBL
Y
L.E.D - ALARM INDI
C
AT
O
R
S
3 - 50 Hz O
p
eratio
n
4 -
S
PAR
E
PRINTED
C
IR
CU
IT B
O
AR
D
1 - 20 Vac Sense Transformer
2 - R
e
mot
e
Not A
u
t
o
SM
RED
SC
I
C
I
C
I
C
1
3
1
6
C1
56
85
86
A
B
0
SCR
85
86
1
8
1
3
3
1
0
6
4
1
6
1
3
86
J1
2
2
39
224
CO
NTR
OL
D
SW
13
14
16
15
12
17
0
3
4
5
10
7
9
8
6
11
14
17
2
3
56
22
5
1
5
1
5A
66A
1
94
18
1
56
3
2
J2
5
4
1
8
1
3
1
6
351
1
4
1
86
4
1
8
56
14
1
3
0
TB
56
1
8
14
351
1
3
1
3
C
HAR
G
E
R
BATTERY
EN
G
INE WIRIN
G
14
0
F
S
14
0
0
14
1
3A
0
224B
22
5B
22
5B
1
4
0
224B
1
3A
0
+
-
2
1
3
1
2
24 Generac
®
Power Systems, Inc.










