User manual

Section 6 — Electrical Data
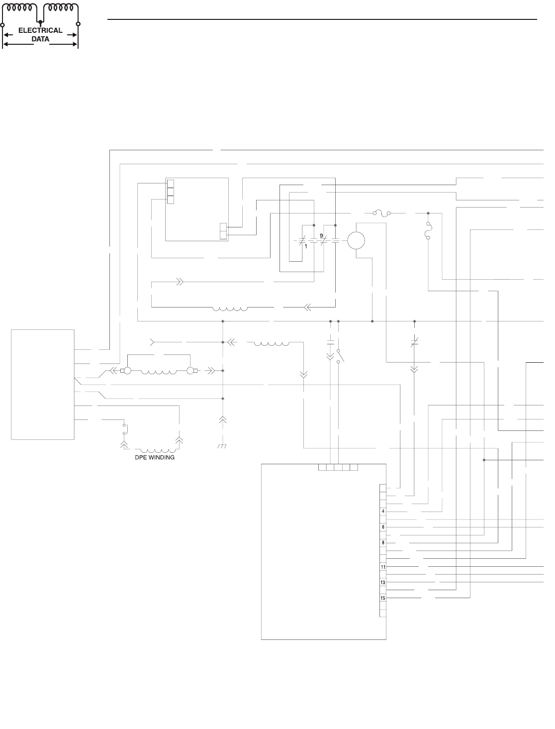
Guardian Air-cooled 7 kW, 12 kW and 15 kW Generators
Electrical Schematic – 12 & 15 kW – Drawing No. 0D8501-B
IM1 - IGNITION MODULE
,
CYLINDER #
1
IM2 - IGNITION MODULE
,
CYLINDER #
2
L
O
P - L
O
W
O
IL PRE
SSU
RE
S
WIT
CH
SP1
,
SP2 - SPARK PLUG
S
S
W1 - A
U
T
O
/
O
FF
/
MAN
U
AL
S
WIT
CH
S
W2 -
S
ET EXER
C
I
S
E
S
WIT
CH
S
M -
S
TARTER M
O
T
OR
TX - TRANSFORMER, 16 Vac 56 VA & 16 Vac 1 VA
(
DUAL SEC.
)
CB1 - CIRCUIT BREAKER
,
MAIN OUTPU
T
F
S
- F
U
EL
SO
LEN
O
I
D
F1 - F
US
E 1
5
AM
P
HT
O
- HI
G
H
O
IL TEMPERAT
U
RE
S
WIT
CH
B
C
R - BATTERY
C
HAR
G
E RELA
Y
DIA
G
RAM KE
Y
SC
-
S
TARTER
CO
NTA
C
TE
R
2
1
5
3
4
J2
2
1
3
2
1
14
1
6
17
12
1
0
9
J1
7
5
3
2
1
F2 - F
US
E
5
AM
P
BA - BR
US
H A
SS
EMBL
Y
CB2 - CIRCUIT BREAKER
,
ALT. EXCITATIO
N
D - DI
O
D
E
SC
R -
S
TARTER
CO
NTA
C
T
O
R RELAY
1
5
2
2
3
224
7
7
FIELD
11
4
22
6
162
RE
GU
LAT
OR
ELE
C
TR
O
NI
C
V
O
LTA
GE
0
0
4
22
0
11
0
1
3A
66
0
85
HT
O
0
6
4
WINDIN
G
1
3A
77
66
B
CR
L
OP
351
4
S
W
2
86
22
5
0
0
0
1
3A
224B
BATTERY
C
HAR
G
E
R
22
5B
22
11
F1
224A
1
5A
1
5
1
3
CO
NTR
OL
B
O
AR
D
PRINTED
C
IR
CU
I
T
66A
2
39
22
5
224
17
1
5
0
1
5A
1
94
2
3
14
86
4
1
8
56
1
94
66A
22
5A
0
14
14
14
22
5
224
C
B
2
55
F2
66A
66A
0
EN
G
INE R
UN
WINDIN
G
BATTERY
C
HAR
GE
1
3
2
39
0
C
2-1
1
C
2-
4
C
2-1
0
0
C
2-
9
(
STATOR
)
C
1-
6
C
2-
7
C
2-
8
(
STATOR
)
C
2-
3
C
1-
4
C
1-
3
C
2-
1
BA
C
2-
2
7
7
6
3
9
4
224A
22
5A
0
1
94
2
3
26 Generac
®
Power Systems, Inc.










