User manual

TX - TRANSFORMER, 16 Vac 56 VA & 16 Vac 1 VA
(
DUAL SEC.
)
CB2 - CIRCUIT BREAKER
,
ALTERNATOR EXCITATIO
N
BLA
CK
CUS
T
O
MER
SU
PPLIE
D
BATTERY
12V
L
OP
HT
O
SP
86
85
IM
D
D
S
W - P
C
B M
OU
NTED DIP
S
WIT
CH
C
B1 - MAIN
OU
TP
U
T BREAKE
R
BA - BR
US
H A
SS
EMBL
Y
B
C
R - BATTERY
C
HAR
G
E RELA
Y
D - DI
O
D
E
SC
-
S
TARTER
CO
NTA
C
T
OR
I
C
T - INTER
CO
NNE
C
TI
O
N TERMINAL
S
I
C
- INLINE
CO
NNE
C
T
OR
HT
O
- HI
G
H
O
IL TEMPERAT
U
RE
S
WIT
CH
G
RD -
CO
NTR
O
L PANEL
G
R
OU
N
D
F
S
- F
U
EL
SO
LEN
O
I
D
S
W1 - A
U
T
O
/
O
FF
/
MAN
U
AL
S
WIT
CH
L
O
P - L
O
W
O
IL PRE
SSU
RE
S
WIT
CH
IM - I
G
NITI
O
N M
O
D
U
L
E
F2 - F
US
E
5
AM
P
F1 - F
US
E 1
5
AM
P
S
P -
S
PARK PL
UG
TB - IN
SU
LATED TERMINAL BL
OCK
S
M -
S
TARTER M
O
T
OR
S
W2 -
S
ET EXER
C
I
S
E
S
WIT
CH
DIA
G
RAM KE
Y
PRINTED
C
IR
CU
IT B
O
AR
D
D
SW
CO
NTR
OL
4 -
S
PAR
E
2 - R
e
m
o
t
e
N
o
t A
u
t
o
3 - 50 Hz O
p
eratio
n
1 - 20 Vac Sense Transformer
L.E.D - ALARM INDI
C
AT
O
R
S
SM
RED
1
6
SC
ON
86
1
8
1
3
I
C
I
C
0
56
0
I
C
14
56
1
3
C1
3
1
2
56
85
86
1
8
14
0
85
6
4
5
14
0
14
16
17
J1
3
J2
1
2
5
4
11
13
15
14
7
9
14
2
5
3
1
56
2
3
4
17
224
1
5
0
66A
1
8
1
94
2
39
22
5
1
5A
351
56
1
3
4
1
3
14
0
0
EN
G
INE WIRIN
G
0
F
S
14
0
224B
1
3A
0
C
HAR
G
E
R
(
UTILITY
)
BATTERY
22
5B
224B
22
5B
0
1
3A
2
1
3
1
+
-
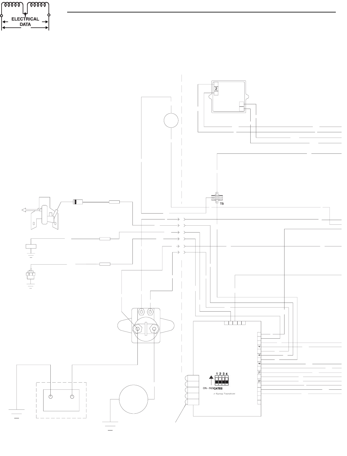
Section 6 — Electrical Data
Guardian Air-cooled 7 kW, 12 kW and 15 kW Generators
Wiring Diagram – 7 kW – Drawing No. 0D9013-C
28 Generac
®
Power Systems, Inc.










