Replacement Part List
Table Of Contents
- Table of Contents
- Section 1: Safety Rules & General Information
- Section 2: General Information
- Section 3: Operation
- Site Prep Verification
- Generator Enclosure
- Control Panel Interface
- Using the AUTO/OFF/MANUAL Interface
- Interface Menu Displays
- Setting the Exercise Timer
- Battery Charger
- Manual Transfer Operation
- Automatic Transfer Operation
- Automatic Sequence of Operation
- Shutting Generator Down While Under Load Or During An Extended Outage
- Section 4: Maintenance
- Maintenance
- Preparing for Maintenance
- Performing Scheduled Maintenance
- Service Schedule
- Checking Engine Oil Level
- Changing the Oil and Oil Filter
- Servicing the Air Cleaner
- Spark Plugs
- Valve Clearance Adjustment
- Battery Maintenance
- Cleaning the Sediment Trap
- Attention After Submersion
- Corrosion Protection
- Remove From, and Return To Service Procedure
- Section 5: Troubleshooting / Quick Reference Guide

Operation
Owner’s Manual for 60 Hz Air-Cooled Generators 15
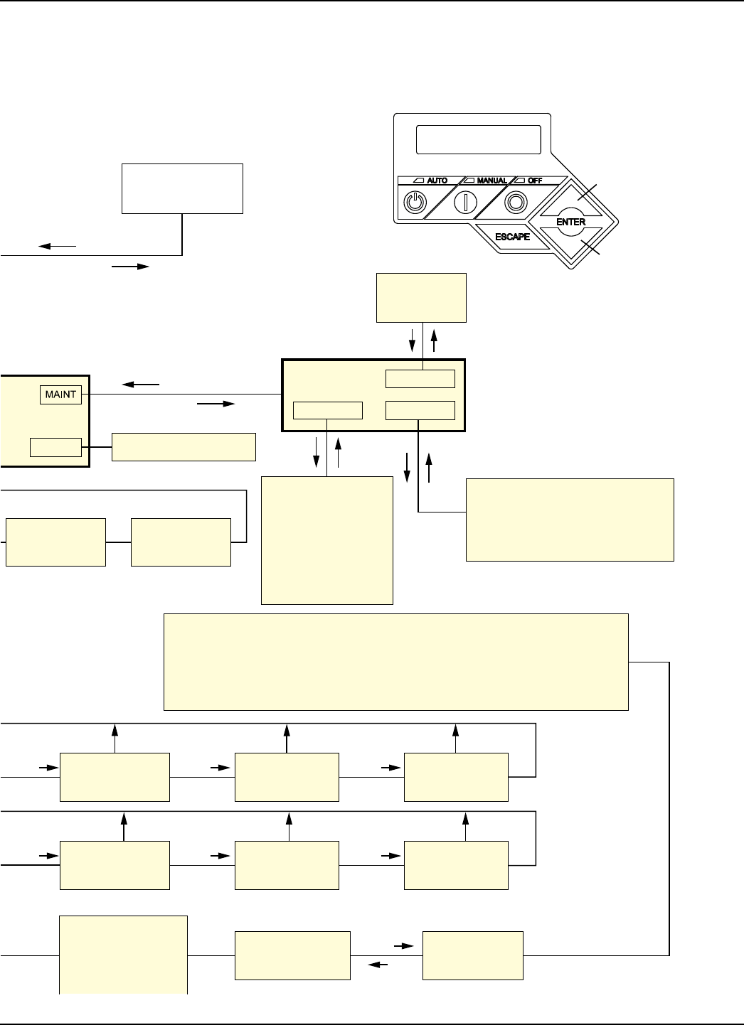
Figure 3-7. Navigation Menu
UP ARROW =
+
DOWN ARROW = -
ESC
DEALER
EXAMPLE:
Inspect Battery 200 RnHr or 12/27/16
and
Next Maintenance 200 RnHr or 12/27/16
Current Date/Time
02/14/16 07:40
ESC
ENTER
ESC ENTER
ESC
ESC ESC
ENTER
ENTERENTER
ESC
MAINT:
Maint. Log
Run Hrs
Scheduled
ENTER
ENTER
Select Month (1-12)
- 2 +
Run Hours (H)
0.0
ENTER
Select Date (1-31)
- 13 +
ENTER
Select Year (0-99)
- 13 +
ENTER
ENTER
Access Requires Password
Possible Message(s)
Corrupted File
Invalid File
File Not Found
Unsupported Device
"Current:V XXXX "
"USB: V XXXX"
"Are You Sure?"
"- Yes or No +"
ESC
ENTER
ESCENTER
ESCENTER
Select “Yes” then Press “Enter” to continue or Press “ESCAPE” to escape out of updating.
During update process the Blue “Manual” light flashes, then the Green “Auto” light flashes.
Sequence does this twice. When update is complete the unit returns to Install Wizard menu.
When the controller powers up the very first screen displays the version number for a few seconds.
When update is complete remove Thumb Drive, then follow the Install Wizard Menu.
- 1 thru 50 +
"Battery Maintained"
"Schedule A Serviced"
"Schedule B Serviced"
"Maintenance Reset"
"Inspect Battery"
"Service Schedule A"
"Service Schedule B"
ESC
Select Min (0-59)
- 0 +
ESC
Select Hour (0-23)
- 14 +
Language
+ Francais -
Language
+ Portuguese -
+
-
+
Select Day
- Wednesday +
000428b










