Instructions

Lötstelle zweimal, bevor Sie weitergehen! Halten Sie sich an die
Bauanleitung! Machen Sie den dort beschriebenen Schritt nicht
anders und überspringen Sie nichts! Haken Sie jeden Schritt
doppelt ab: einmal fürs Bauen, einmal fürs Prüfen.
Nehmen Sie sich auf jeden Fall Zeit: Basteln ist keine Akkordarbeit,
denn die hier aufgewendete Zeit ist um das dreifache geringer als
jene bei der Fehlersuche.
Eine häufige Ursache für eine Nichtfunktion ist ein Bestückungs-
fehler, z. B. verkehrt eingesetzte Bauteile wie ICs, Dioden und
Elkos. Beachten Sie auch unbedingt die Farbringe der Wider-
stände, da manche leicht verwechselbare Farbringe haben.
Achten Sie auch auf die Kondensator-Werte z. B. n 10 = 100 pF
(nicht 10 nF). Dagegen hilft doppeltes und dreifaches Prüfen.
Achten Sie auch darauf, daß alle IC-Beinchen wirklich in der Fas-
sung stecken. Es passiert sehr leicht, daß sich eines beim Ein-
stecken umbiegt. Ein kleiner Druck, und das IC muß fast von selbst
in die Fassung springen. Tut es das nicht, ist sehr wahrscheinlich
ein Beinchen verbogen.
Stimmt hier alles, dann ist als nächstes eventuell die Schuld bei
einer kalten Lötstelle zu suchen. Diese unangenehmen Begleiter
des Bastlerlebens treten dann auf, wenn entweder die Lötstelle
nicht richtig erwärmt wurde, so daß das Zinn mit den Leitungen
keinen richtigen Kontakt hat, oder wenn man beim Abkühlen die
Verbindung gerade im Moment des Erstarrens bewegt hat.
Derartige Fehler erkennt man meistens am matten Aussehen der
Oberfläche der Lötstelle. Einzige Abhilfe ist, die Lötstelle nochmals
nachzulöten.
Bei 90 % der reklamierten Bausätze handelt es sich um Lötfehler,
kalte Lötstellen, falsches Lötzinn usw.. So manches
12
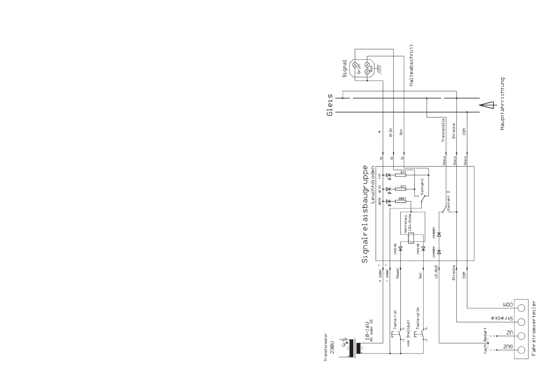
Schaltplan
21










