Instruction Manual
54
●
●
●
●
●
Chapter 6
G - Calibration Failed: Not Enough Counts Between ZERO and
SPAN
This error only occurs at the SPAN parameter.
You may ZERO out straps or chains and other temporary calibration equipment that held
or hoisted test weights. Zeroing the temporary weight does not effect the calibration. To
zero out chains or other temporary calibration equipment. Re-run the cal lo routine with
an empty scale. The calibration slope will remain, only the zero reference point is
adjusted.
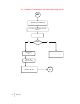
G
The difference between zero and span is less than
1000 counts
Using a millivolt meter, verify that:
• The signal millivolt reading is positive and within the
acceptable range of 0 to 15 mV.
• When weight is applied there is a positive increase
in the signal millivolt readings
• The compression load cell has not been installed
upside down. Refer to the load cell installation guide
for installation instructions.
• No mechanical binding is restricting the vessel
movement during the load
• The load cell wiring is correct
• Each load cell signal changes under load. A single
l
oad cell installed upside down or wired backwards
can change the total signal output.
SPAN WEIGHT TOO SMALL
• 1000 counts out of 985,000 is very small
• A 100,000 lb scale would require a minimum of 101 lbs
ERROR
PROCEED
WITH
CALIBRATION
Contact Hardy
Instruments
Customer Service
(800) 321-5831
Ext. 5990
Yes
No