User Manual

103 CHAPTER 7
Troubleshooting
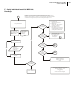
E - Non-Return to Zero
Enter
Diagnostics
Return
to ZERO
Activate the
test and
review the
results.
Verify the
individual
load cell
signal outputs
PASSPASS
Clean any material
from the scale
Check
mechanical
connections
are correct.
The zero tolerance
level set in
configuration has
been exceeded
Do not just
recalibrate or
increase the zero
tolerance levels.
Troubleshoot the
scale to why the
zero point has
shifted.
B3
H
Yes
E
No
The Return to Zero Test is used to determine
whether the instrument can still zero a scale
based on preset parameters. If you pass the
Return to Zero Test you are within the sum of the
p
reset Motion and Zero Tolerance settings. If you
fail you are outside the sum of the preset Motion
and Zero Tolerance settings. If you fail the test
there may be too much build up on the scale and
you need to clean the scale or you have scale
problems. You should do this test whenever you
cannot zero the scale.