Automobile Parts User Manual
Table Of Contents
- Application
- Features
- Specifications
- Specifications: M7215
- Specifications: W7212A Logic Module
- Installation: M7215, M7415, M8405
- Wiring: M7215, M7415, M8405
- T6031H Thermostat
- Operation and Checkout
- Settings and Adjustments
- Sequence of Operation
- Operation: W7212
- Settings and Adjustments: W7212
- Checkout and Troubleshooting
- Checkout and Troubleshooting: W7212

SOLID STATE ECONOMIZER SYSTEM
21 63-2484—2
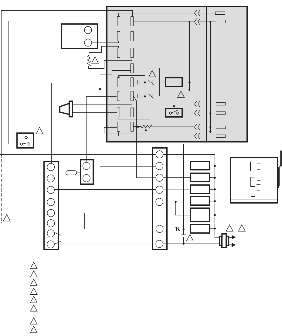
Fig. 28. W7459A/C7400 used in two-stage cooling system with single enthalpy changeover and with M7415 Actuator.
L1
(HOT)
L2
FDR
FDR
FAN
FAN
DELAY
RELAY
HEAT 1
HEAT 2
COOL 1
HVAC EQUIPMENT
TERMINAL STRIP
POWER SUPPLY. PROVIDE DISCONNECT MEANS AND OVERLOAD PROTECTION AS REQUIRED.
MOTOR SPRING-RETURNS CLOSED WHEN FAN IS NOT RUNNING.
ENSURE THAT EQUIPMENT TRANSFORMER IS SIZED TO HANDLE THE EXTRA LOAD OF THE ECONOMIZER AND ACTUATOR.
1S IS AN ELECTRONIC SWITCH THAT CLOSES WHEN POWERED BY A 24 VAC INPUT.
RELAYS 1K AND 2K ACTUATE WHEN THE ENTHALPY SENSED BY THE C7400 IS HIGHER THAN THE ENTHALPY SETPOINT A-D.
FACTORY INSTALLED 620 OHM, 1 WATT, 5% RESISTOR SHOULD BE REMOVED ONLY IF A C7400 ENTHALPY SENSOR
IS ADDED TO S
R
AND + FOR DIFFERENTIAL ENTHALPY.
FOR T7300 ONLY.
WITH T7300, USE CONTACTS A
1
AND A
2
INSTEAD OF S7005 TIMER.
M10115A
T7300 OR T874
THERMOSTAT
T1
P1
P1
P
T1
1
3
4
2
5
2K
S
1
1
2
3
4
6
TR TR1
S
O
S
R
+
+
TR
M7415 ACTUATORW7459A ECONOMIZER PACKAGE
+
C
G
W1
Y1
R
W2
RC
G
X
W1
Y1
Y2
W2
C7400
OUTDOOR
AIR
ENTHALPY
SENSOR
UNOCCUPIED
OCCUPIED
ST6008
TIMER
3
2
5
1K
COOL 2
Y2
4
5
T
6
7
7
8
8
P
T
1S
1S1
MINIMUM POSITION
ADJUSTMENT
TR1
MINIMUM
POSITION
MIXED
AIR
SENSOR
24 VAC
C7150B MIXED
AIR OR
C7046A
DISCHARGE
AIR SENSOR
M7415
TR
TR1
T1
P1
P
24 VAC
SENSOR
MIN
POS
T
620 OHM
RESISTOR
W
R
T6031 AMBIENT
LOCKOUT
CONTROL
50 F SETPOINT
RH










