HP Insight Cluster Management Utility v7.2 User Guide

Table Of Contents
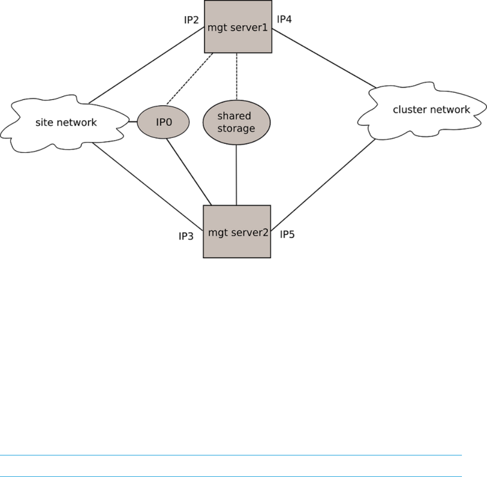
The address IP0 is attached to the server running the HP Insight CMU software. This is the unique
address HP Insight CMU recognizes. Each HP Insight CMU management server has its own IP
address on the site network, IP2 and IP 3 respectively, unknown to HP Insight CMU.
2.4.1 HA hardware requirements
The hardware requirements for HP Insight CMU under HA control are:
Two or more management servers.
One shared storage accessed by both servers.
2.4.2 Software prerequisites
In addition to the prerequisites described in “Preparing for installation” (page 20), you must install
and configure the HA software of your choice.
2.4.3 Installing HP Insight CMU under HA
2.4.3.1 Overview
NOTE: To avoid confusion in this section, review the glossary definitions in “Glossary” (page 219).
When installing HP Insight CMU as an HA cluster service, HP recommends completing a normal
HP Insight CMU installation on one management server, as described in “Preparing for installation
(page 20) and “Installation procedures” (page 22). During this phase, HP Insight CMU can be
used as a normal standalone installation. Compute nodes can be installed, backed up, and cloned.
In the second phase of installation, you must install and configure the HA software of your choice.
This software controls the HP Insight CMU HA service.
After testing the configuration, enable the HP Insight CMU HA service by running the /opt/cmu/
tools/cmu_ha_postinstall script. This operation moves some /opt/cmu directories to a
unique shared file system. This shared file system must be configured as a resource of the HP Insight
CMU HA service.
After this procedure is completed on the first HP Insight CMU management server, a second server
can be installed with HP Insight CMU and added to the management cluster. This procedure is
repeated for additional servers connected to the shared storage.
2.4 Installing HP Insight CMU with high availability 29