BackBox H4.00 VTC Scripting Option
Table Of Contents
- Table of Contents
- Introduction
- Scripts in VTCs
- Script execution cases
- Enabling or not the Script controller
- Overview of script implementation
- Guidelines
- Script settings in the BackPak UI
- Detailed description
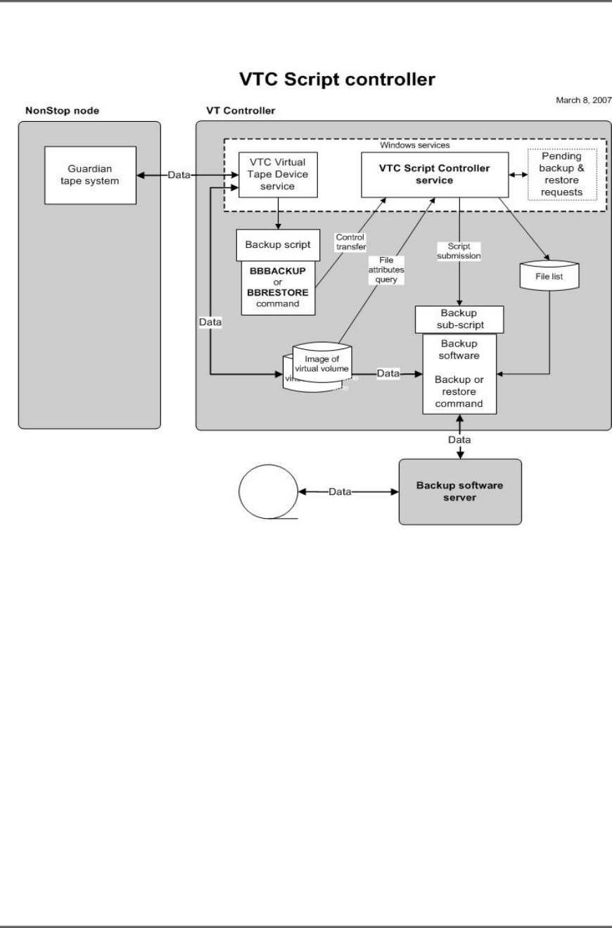
- Script controller

Script controller
3 BackBox H4.00 VTC Scripting Option
Processing summary
BBBACKUP/BBRESTORE forwards the backup/restore request, one request per file,
usually two requests per virtual volume: one for the *.DAT file, another for the *.IND
file.
The script controller queues in memory the list of backup/restore requests, and
processes them according the parameters passed along the command BBBACKUP or
BBRESTORE.
Requests in different queue names are processed concurrently. Several concurrent
threads can be processed in the same queue name by setting the parameter
BBOX_SCRIPT_MAX_THREADS.
When the script controller initiates a job, it gathers requests for files with the same
script context to submit a subscript.
It builds a temporary file that contains a line per file to process. The name of this
temporary file is given to the subscript by variable %BBOX_FILELIST%.
The temporary file can be used as “file list” referred by an Enterprise Backup
command in the subscript.










