Veritas Storage Foundation™ 5.0.1 for Oracle RAC Installation, Configuration, and Administrator's Guide Extracts for the HP Serviceguard Storage Management Suite on HP-UX 11i v3

Table Of Contents
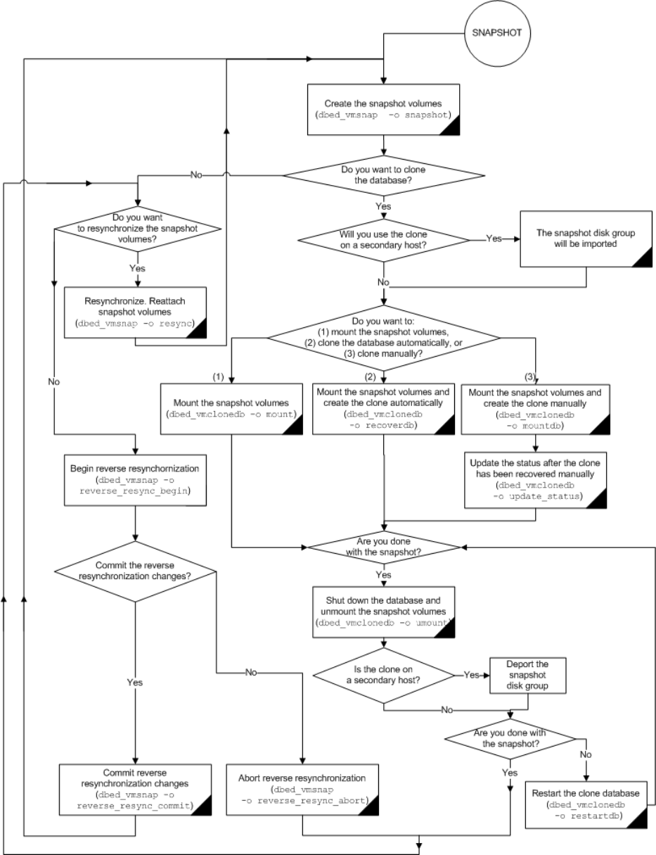
Figure 5-4 is a flow chart, which depicts the actions that you can perform after creating a snapshot
of your database using Database FlashSnap.
Figure 5-4 Actions You Can Perform After Creating a Snapshot of Your Database
64 Using FlashSnap for Backup and Recovery