HP StoreEver MSL2024, MSL4048, MSL8048, and MSL8096 Tape Libraries User and Service Guide (AK378-96059, December 2012)
Table Of Contents
- User and Service Guide
- Contents
- 1 Features and overview
- Library options
- Interface specifications and requirements for parallel SCSI drives
- Interface specifications and requirements for Fibre Channel drives
- Interface specifications and requirements for SAS drives
- LTO-4 and later generation tape drives and encryption
- Logical libraries
- Control path and data path failover
- Front panel overview
- Back panel overview
- Tape drive back panel overviews
- Tape drive power indicator
- Controller health status indicator
- Power supply back panel (MSL4048, MSL8084, and MSL8096)
- 2 Installing the library
- Preparing the host
- Planning the parallel SCSI configuration
- Planning the SAS configuration
- Planning the Fibre Channel configuration
- Choosing a location
- Unpacking the shipping container
- Identifying product components
- Removing the shipping lock
- Mounting the device in a rack
- Installing the tabletop conversion kit
- Installing tape drives
- Installing a redundant power supply
- Changing the SCSI address (parallel SCSI drives only)
- Connecting the parallel SCSI cable (parallel SCSI devices only)
- Connecting the Fibre Channel cables (Fibre Channel devices only)
- Connecting the SAS cable (SAS devices only)
- Powering on the device
- Configuring the device
- Verifying the connection
- Labeling and loading the tape cartridges
- Verifying the installation
- Configuring additional features
- 3 Tape cartridges and magazines
- 4 Operating the tape library
- Remote management interface (RMI)
- Overview
- Login
- Status pane
- Getting help
- Identity
- Status
- Configuration
- Changing the system configuration
- Changing the drive configuration
- Changing the network configuration
- Configuration: Network Management
- Changing the administrator password
- Setting the date and time
- Setting error log mode
- Setting event notification parameters
- Saving and restoring the device configuration and restoring factory defaults
- Operations
- Support
- MSL2024 Operator control panel (OCP)
- LED indicators
- Library home screen
- Operator control panel buttons
- Understanding the menu structure
- Unlocking the mailslot (Unlock Mailslot)
- Status/Information
- Configuration
- Configuring logical libraries (Status/Information > Set Logical Libraries)
- Changing the administrator password (Configuration > Change Admin Password)
- Setting the number of reserved slots (Configuration > Set Reserved Slot Count)
- Configuring the mailslot (Configuration > Configure Mailslot)
- Bar code reporting format (Configuration > Barcode Format Reporting)
- Changing the SCSI address — parallel SCSI devices (Configuration> Change Drive)
- Changing the drive configuration — Fibre Channel devices (Configuration > Change Drive)
- Setting the master drive (Configuration > Set Master Drive)
- Setting behaviors (Configuration > Library behavior)
- Setting the date and time (Configuration > Library Date/Time)
- Configuring network settings (Configuration > Configure Network Settings)
- Configuring automatic cleaning (Configuration > Configure Auto Cleaning)
- Restoring factory defaults (Configuration > Restore Defaults)
- Saving and restoring the library configuration (Configuration > Save/Restore Configuration)
- Operations
- Unlocking, removing, and replacing magazines (Operations > Unlock Left or Right Magazine)
- Cleaning a tape drive (Operations> Clean Drive)
- Moving tapes in the library (Operations > Move Tape)
- Updating tape cartridge inventory (Operations > Perform Inventory)
- Rebooting the library (Operations> Reboot library)
- Enabling password locks (Operations > Enable Library Password Locks)
- Support
- Powering a drive on or off (Support > Power On/Off Drives)
- Running the demonstration (Support > Run Demo)
- Running the slot to slot test (Support > Run Slot To Slot Test)
- Running the wellness test (Support > Run Wellness Test)
- Upgrading firmware (Support > Library FW Upgrade, Support > Drive FW Upgrade)
- Viewing logs (Support > Library Error Log)
- Downloading a support ticket (Support > Download Support Ticket)
- Forcing the drive to eject a tape (Support > Force Drive To Eject Tape)
- MSL4048, MSL8048, and MSL8096 operator control panel
- Overview
- Using the OCP
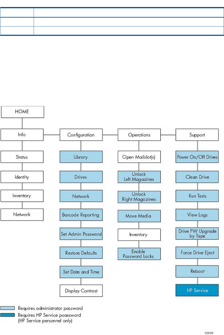
- Illustrated menu option and navigation examples
- Info menu
- Configuration menu
- Changing the number of logical libraries (Configuration > Logical Libraries)
- Changing the library configuration (Configuration > Library)
- Changing the drive configuration (Configuration > Drives)
- Changing the network configuration (Configuration > Network)
- Barcode reporting format (Configuration > Barcode Reporting)
- Setting and changing the administrator password (Configuration> Set Admin Password)
- Restore defaults (Configuration > Restore Defaults)
- Setting the library date and time (Configuration > Set Date and Time)
- Saving and restoring the library configuration (Configuration> Save/Restore)
- Operations menu
- Support menu
- Powering drives on and off (Support > Power on/off Drives)
- Cleaning the tape drive (Support > Clean Drive)
- Running tests (Support > Run Tests)
- Viewing logs (Support > View Logs)
- Updating library and drive firmware (Support > FW Upgrade)
- Force ejecting a drive (Support > Force Drive Eject)
- Downloading a support ticket (Support > Support Ticket)
- Rebooting the tape library (Support > Reboot)
- Remote management interface (RMI)
- 5 Troubleshooting
- Detection problems after installing a parallel SCSI device
- Detection problems after installing a SAS device
- Fibre Channel connection problems
- Operation problems
- Performance problems
- Service and repair
- The wellness test
- Error codes
- Warning events
- Configuration change events
- Information events
- Using HP Library & Tape Tools to diagnose problems
- 6 Upgrading and servicing the tape library
- Possible tools needed
- Installing a new tape drive
- Removing and replacing a tape drive
- Removing and replacing a magazine
- Installing a redundant power supply (MSL4048, MSL8048, and MSL8096 only)
- Replacing the power supply (MSL4048, MSL8048, and MSL8096)
- Replacing the library controller (MSL4048, MSL8048, and MSL8096)
- Removing and replacing the base chassis
- 7 Support and other resources
- 8 Documentation feedback
- A Technical specifications
- B Regulatory information
- C Electrostatic discharge
- Glossary
- Index











