HP-UX Host Intrusion Detection System Version 4.3 administrator guide
Table Of Contents
- HP-UX Host Intrusion Detection System Version 4.3 administrator guide
- Table of Contents
- About This Document
- 1 Introduction
- 2 Configuring HP-UX HIDS
- 3 Getting Started with HP-UX HIDS
- 4 Using the System Manager Screen
- Starting the HP-UX HIDS System Manager
- Stopping the HP-UX HIDS System Manager
- System Manager Components
- Starting HP-UX HIDS Agents
- Getting the Status of Agent Hosts
- Resynchronizing Agent Hosts
- Activating Schedules on Agent Hosts
- Stopping Schedules on Agent Hosts
- Halting HP-UX HIDS Agents
- Accessing Other Screens
- 5 Using the Schedule Manager Screen
- The Schedule Manager
- Configuring Surveillance Schedules
- Configuring Surveillance Groups
- Configuring Detection Templates
- Setting Surveillance Schedule Timetables
- Configuring Alert Aggregation
- Configuring Monitor Failed Attempts
- Configuring Duplicate Alert Suppression
- Viewing Surveillance Schedule Details
- Predefined Surveillance Schedules and Groups
- 6 Using the Host Manager Screen
- 7 Using the Network Node Screen
- 8 Using the Preferences Screen
- A Templates and Alerts
- Alert Summary
- UNIX Regular Expressions
- Limitations
- Template Property Types
- Buffer Overflow Template
- Race Condition Template
- Modification of files/directories Template
- Changes to Log File Template
- Creation and Modification of setuid/setgid File Template
- Creation of World-Writable File Template
- Modification of Another User’s File Template
- Login/Logout Template
- Repeated Failed Logins Template
- Repeated Failed su Commands Template
- Log File Monitoring Template
- B Automated Response for Alerts
- C Tuning Schedules and Generating Alert Reports
- D The Agent Configuration File
- E The Surveillance Schedule Text File
- F Error Messages
- G Troubleshooting
- Troubleshooting
- Agent and System Manager cannot communicate with each other
- Agent complains that idds has not been enabled, yet lsdev shows /dev/idds is present
- Agent does not start on system boot
- Agent halts abnormally, leaving ids_* files and message queues
- Agent host appears to hang and/or you see message disk full
- Agent needs further troubleshooting
- Agent does not start after installation
- Agents appear to be stuck in polling status
- Agent displays error if hostname to IP mapping is not registered in name service
- Aggregated alerts targets or details field are truncated and the same aggregated alert has several entries logged in the IDS_ALERTFILE
- Alert date/time sort seems inconsistent
- Alerts are not being displayed in the alert browser
- Buffer overflow triggers false positives
- Duplicate alerts appear in System Manager
- Getting several aggregated alerts for the same process
- GUI runs out of memory after receiving around 19,000 alerts
- The idsadmin Command needs installed agent certificates
- The idsadmin Command notifies of bad certificate when pinging a remote agent
- IDS_checkInstall fails with a kmtune error
- IDS_genAdminKeys or IDS_genAgentCerts does not complete successfully
- IDS_genAdminKeys or idsgui quits early
- Large files in /var/opt/ids
- Log files are filling up
- No Agent Available
- Normal operation of an application generates heavy volume of alerts
- Reflection X rlogin produces multiple login and logout alerts
- Schedule Manager timetable screen appears to hang
- SSH does not perform a clean exit after idsagent is started
- System Manager appears to hang
- System Manager does not let you save files to specific directories
- System Manager does not start after idsgui is started
- System Manager starts with no borders or title bar in X client programs on Windows
- System Manager times out on agent functions such as Activate and Status Poll
- UNKNOWN program and arguments in certain alert messages
- Using HP-UX HIDS with IPFilter and SecureShell
- Unable to Generate Administrator Keys and Agent Certificates on PA–RISC 1.1 Systems
- Troubleshooting
- H HP Software License

updates the schedule and deploys it over the two agents. The administrator can choose to intervene
in this process; however, it is not required.
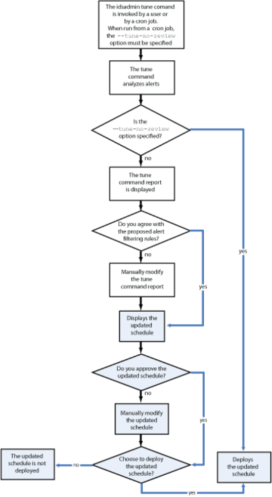
Schedule Tuning Process
The process by which a schedule is tuned can be broken down into the following steps:
• “Step 1: Analyzing Alerts and Tuning Schedules.”
• “Step 2: Modifying the Filters in the Tune Command Report” (page 183)
• “Step 3: Updating and Deploying the Schedule” (page 184)
Figure C-1 provides a pictorial representation of the process by which HIDS tunes schedules.
Figure C-1 Flowchart Depicting the Tuning Process
Step 1: Analyzing Alerts and Tuning Schedules
Invoke the tune command from the idsadmin command line, or its interactive command
interface to start analyzing alerts and tuning schedules.
180 Tuning Schedules and Generating Alert Reports










