HP-UX IPv6 Transport Administrator Guide HP-UX 11i v3 (5992-6426, May 2013)
Table Of Contents
- HP-UX IPv6 Transport Administrator Guide
- Contents
- About This Document
- 1 Features Overview
- IPv6 Transport
- New IPv6 Transport Features
- Support for RFC 3542 (Advanced Sockets API for IPv6)
- Configurable Policy Table Support
- Anycast Address Support
- Support for RFC 4291 (IP Version 6 Addressing Architecture)
- Support for RFC 4213 (Basic Transition Mechanisms for IPv6 Hosts and Routers)
- Support for RFC 3484 (Default Address Selection for Internet Protocol version 6 (IPv6))
- Support for RFC 3493 (Basic Socket Interface Extensions for IPv6)
- Support for RFC 4584 (Extension to Sockets API for Mobile IPv6)
- Support for RFC 4193 (Unique Local IPv6 Unicast Addresses)
- Support for RFC 4443 (Internet Control Message Protocol for IPv6 (ICMPv6))
- Support for IPv6 over VLAN
- Ability to Disable Autoconfiguration Based on Router Advertisements
- Support for RFC 3810 (Multicast Listener Discovery Version 2 (MLDv2))
- Support for RFC 3376 (Internet Group Management Protocol Version 3 (IGMPv3))
- Support for RFC 3678 (Socket Extension to Multicast Source Filter API)
- Support for RFC 4941 (Privacy Extensions for Stateless Address Autoconfiguration in IPv6)
- New ndd Tunables
- IPv6 Transport Features Available in the Core HP-UX 11i v3 Operating System
- Limitations
- IPv6 Transport
- 2 Configuration
- Configuring IPv6 Interfaces and Addresses
- Stateless Autoconfiguration
- Manual Configuration
- Configurable Policy Table for Default Address Selection for IPv6
- Host Names and IPv6 Addresses
- 3 Troubleshooting
- 4 IPv6 Addressing and Concepts
- 5 IPv6 Software and Interface Technology
- 6 Utilities
- A IPv6 ndd Tunable Parameters
- Index

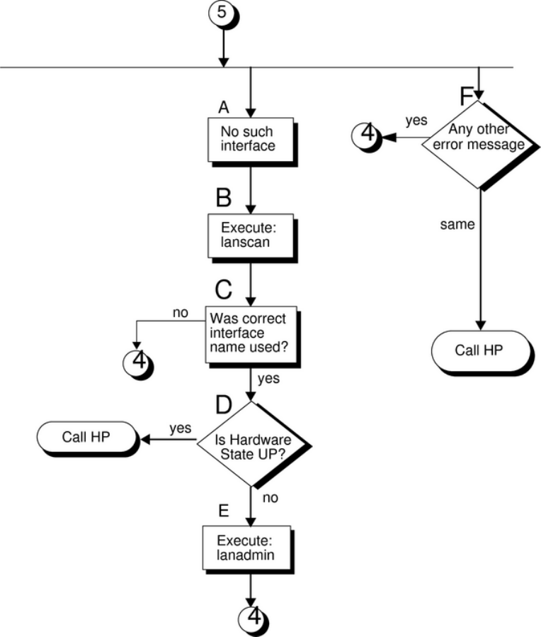
Flowchart 5: Interface Test continued
Figure 5 Flowchart 5
Flowchart 5 Procedures
A. Is error message “No such interface name”? If not, go to F. If so, the interface name
passed to ifconfig does not exist on the system. Using lanscan, verify the
spelling and names of the interfaces on the system.
42 Troubleshooting










