Patch Management User Guide for HP-UX 11.x Systems (5900-3011, April 2013)

Table Of Contents
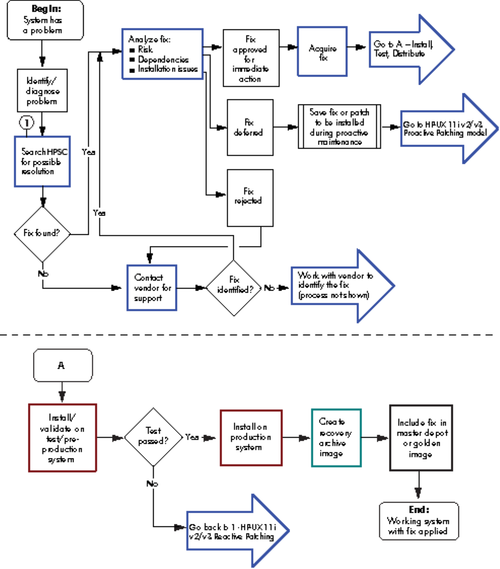
Patch usage model 6: reactive patch
108 Patch usage models