Patch Management User Guide for HP-UX 11.x Systems (762796-001, March 2014)

Table Of Contents
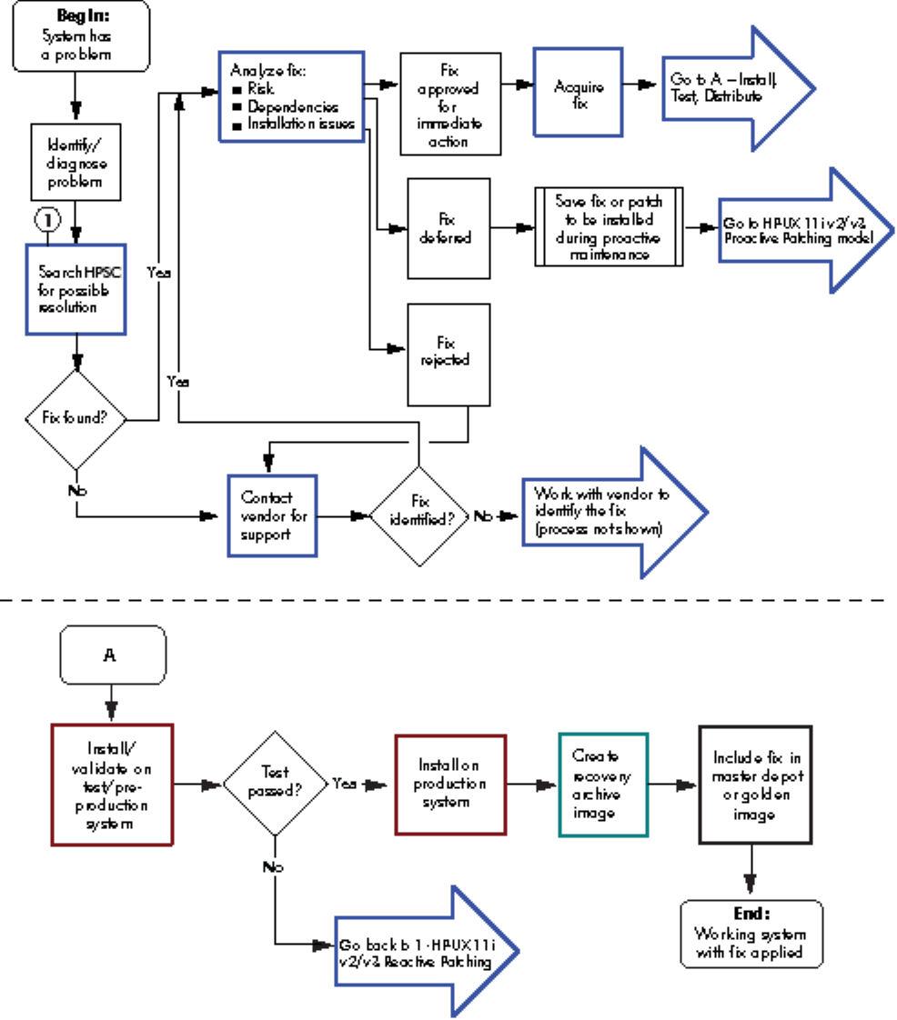
Patch usage model 6: reactive patch
110 Patch usage models