HP-UX System Administrator's Guide: Security Management HP-UX 11i v3 (B3921-90020, September 2010)
Table Of Contents
- HP-UX System Administrator's Guide: Security Management
- Table of Contents
- About this Document
- Part I Protecting Systems
- 1 Installing the HP-UX Operating Environment Securely
- 1.1 Installation Security Considerations
- 1.2 Preventing Security Breaches During the Boot Process
- 1.3 Enable Login Security for root
- 1.4 Using Boot Authentication to Prevent Unauthorized Access
- 1.5 Setting Install-Time Security Options
- 1.6 Installing Security Patches
- 1.7 Postinstallation Security Tips for Backup and Recovery
- 2 Administering User and System Security
- 2.1 Managing User Access
- 2.2 Authenticating Users During Login
- 2.3 Authenticating Users with PAM
- 2.4 Managing Passwords
- 2.4.1 System Administrator Responsibilities
- 2.4.2 User Responsibilities
- 2.4.3 Criteria of a Good Password
- 2.4.4 Changing the /etc/passwd Password File
- 2.4.5 The /etc/shadow Shadow Password File
- 2.4.6 Eliminating Pseudo-Accounts and Protecting Key Subsystems in /etc/passwd
- 2.4.7 Secure Login with HP-UX Secure Shell
- 2.4.8 Securing Passwords Stored in NIS
- 2.4.9 Securing Passwords Stored in LDAP Directory Server
- 2.5 Defining System Security Attributes
- 2.6 Handling setuid and setgid Programs
- 2.7 Preventing Stack Buffer Overflow Attacks
- 2.8 Protecting Unattended Terminals and Workstations
- 2.9 Protecting Against System Access by Remote Devices
- 2.10 Securing Login Banners
- 2.11 Protecting the root Account
- 3 HP-UX Standard Mode Security Extensions
- 4 Remote Access Security Administration
- 4.1 Overview of Internet Services and Remote Access Services
- 4.2 The inetd Daemon
- 4.3 Protection Against Spoofing with TCP Wrappers
- 4.4 Secure Internet Services
- 4.5 Controlling an Administrative Domain
- 4.6 Securing Remote Sessions Using HP-UX Secure Shell (SSH)
- 4.6.1 Key Security Features of HP-UX Secure Shell
- 4.6.2 Software Components of HP-UX Secure Shell
- 4.6.3 Running HP-UX Secure Shell
- 4.6.4 HP-UX Secure Shell Privilege Separation
- 4.6.5 HP-UX Secure Shell Authentication
- 4.6.6 Communication Protocols
- 4.6.7 HP-UX Secure Shell and the HP-UX System
- 4.6.8 Associated Technologies
- 4.6.9 Strong Random Number Generator Requirement
- 4.6.10 TCP Wrappers Support
- 4.6.11 chroot Directory Jail
- 1 Installing the HP-UX Operating Environment Securely
- Part II Protecting Data
- 5 File System Security
- 5.1 Controlling File Access
- 5.2 Setting Access Control Lists
- 5.3 Using HFS ACLs
- 5.4 Using JFS ACLs
- 5.4.1 Definition of a JFS ACL
- 5.4.2 How the System Generates a JFS ACL
- 5.4.3 Minimal JFS ACL
- 5.4.4 Additional JFS ACL user and group Entries
- 5.4.5 JFS ACL group and class Entries
- 5.4.6 Using the setacl and getacl Commands
- 5.4.7 Effect of chmod on class Entries
- 5.4.8 Example of Changing a Minimal JFS ACL
- 5.4.9 Default JFS ACLs
- 5.4.10 Changing JFS ACL with the setacl Command
- 5.5 Comparison of JFS and HFS ACLs
- 5.6 ACLs and NFS
- 5.7 Security Considerations for /dev Device Special Files
- 5.8 Protecting Disk Partitions and Logical Volumes
- 5.9 Security Guidelines for Mounting and Unmounting File Systems
- 5.10 Controlling File Security on a Network
- 6 Compartments
- 7 Fine-Grained Privileges
- 5 File System Security
- Part III Protecting Identity
- 8 HP-UX Role-Based Access Control
- 8.1 Overview
- 8.2 Access Control Basics
- 8.3 HP-UX RBAC Components
- 8.4 Planning the HP-UX RBAC Deployment
- 8.5 Configuring HP-UX RBAC
- 8.6 Using HP-UX RBAC
- 8.7 Troubleshooting HP-UX RBAC
- 9 Audit Administration
- 8 HP-UX Role-Based Access Control
- A Trusted Systems
- B Other Security Products
- B.1 HP-UX AAA Server (RADIUS)
- B.2 HP-UX Bastille
- B.3 HP-UX Directory Server
- B.4 HP-UX Encrypted Volume and File System (EVFS)
- B.5 HP-UX HIDS
- B.6 HP-UX IPFilter
- B.7 HP-UX IPSec
- B.8 HP-UX LDAP-UX Integration
- B.9 HP-UX Secure Resource Partitions (SRP)
- B.10 HP-UX Secure Shell
- B.11 HP-UX Trusted Computing Services
- B.12 Security Patches
- Glossary
- Index

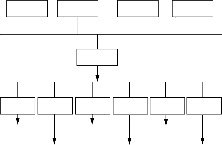
Programs requiring user authentication pass their requests to PAM, which determines
the correct verification method and returns the appropriate response. The programs
do not need to know what authentication method is being used. See Figure 2-1 for an
overview.
Figure 2-1 HP-UX Authentication Modules Under PAM
libpam_ntlm.1
PAM Library
libpam_krb5.1
libpam_unix.1
libpam_ldap.1libpam_dce.1
login
su
passwd telnet
UNIX DCE Kerberos
LDAP NTLM
libpam_radius.1
RADIUS
Use the PAM configuration
file, /etc/pam.conf, to indicate
which authentication module
to use.
Request for
Validation
Authentication Services
The authentication methods are specified on both a systemwide and individual user
basis using the following PAM system files:
/etc/pam.conf
Systemwide control file. Defines which service modules
are to be paired with services. These are regarded as
system defaults.
/etc/pam_user.conf
Individual user control file. Defines which options are
to be used by service modules on specific users. This is
an optional file.
See pam(3), pam.conf(4), pam_updbe(5), pam_user.conf(4) for more information.
2.3 Authenticating Users with PAM 35










