Instruction Manual

Table Of Contents
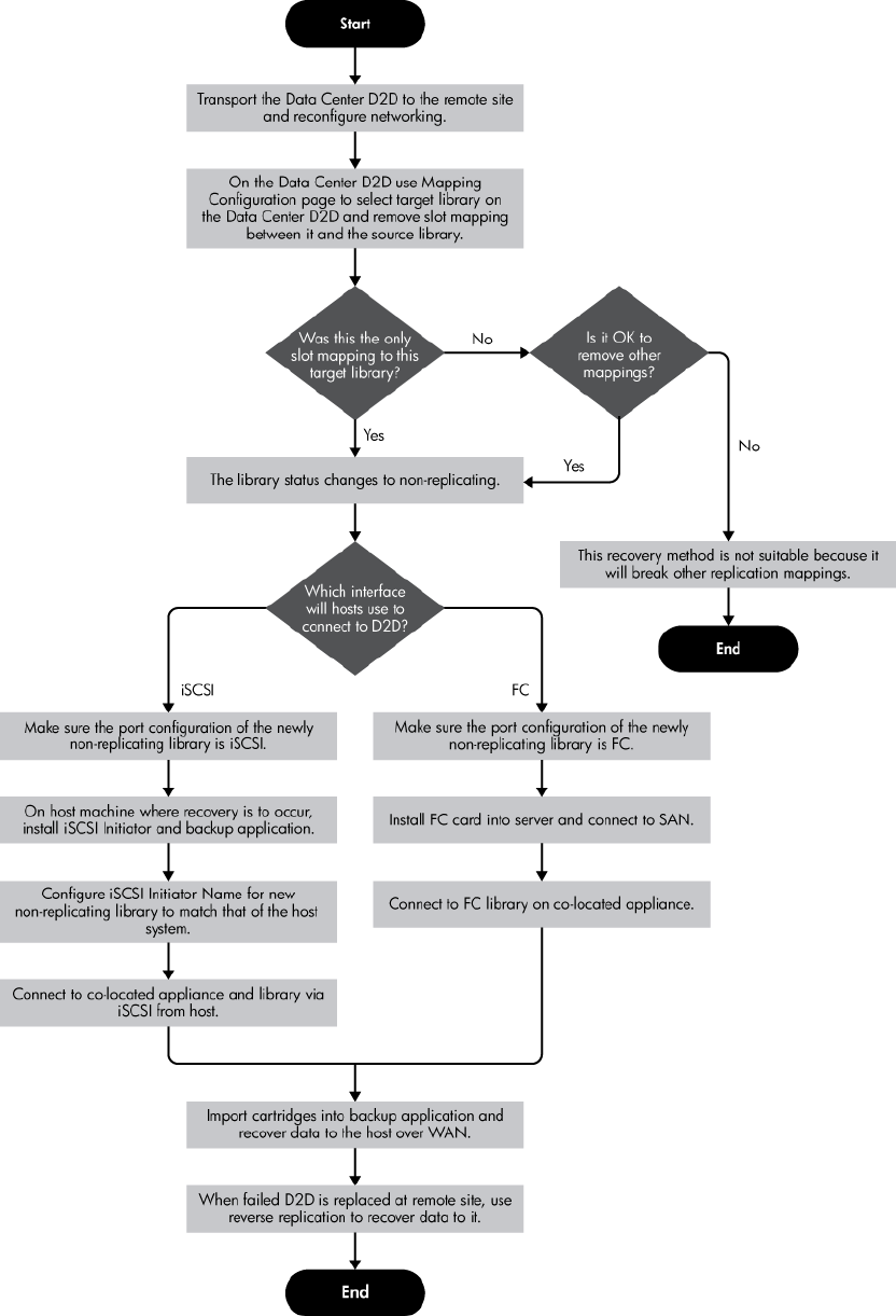
Figure 12 Recovery process: promoting a target library using colocation
Recovering a Source Appliance (Virtual Tape devices) 103