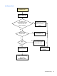
Troubleshooting guide
No Video, Part 1
No Video Part 1
No
Beeps
LED color?
(note 1)
Turn contrast and
brightness up
Yes
Go to
Error Messages
No
Go to next page
t5000 Troubleshooting
Flow Chart
No Video, Part 2
Monitor
LED on?
No
Note:
Older monitors and some third party
monitors do not support the amber LED.
Go to
No Video, Part 2
Plug in, turn on, and return
Initial Troubleshooting
Contrast and
brightness
turned up.
Video adapter
connected?
(note 2)
Yes
Green No
Yes
Amber
Yes
22 Chapter 4 Diagnostics and Troubleshooting










