Instruction Manual

5-95
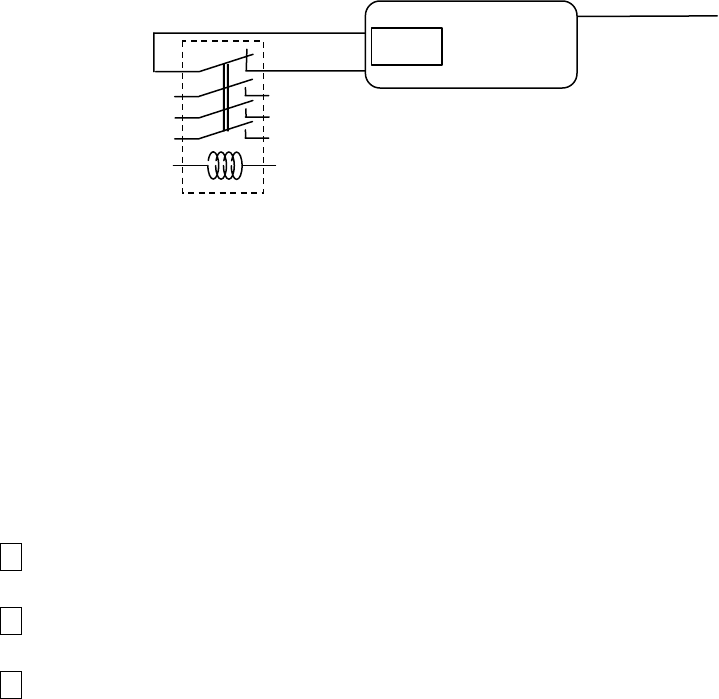
External device monitoring input
This function is for monitoring external devices controlled by the SafetyOne. External devices can
be diagnosed for errors by connecting a NC contact, such as a contactor or a safety relay. As
shown in Fig. 5-15, this function is comprised of an input receiving circuit (X
n
), drive circuit (T
n
),
and functional output.
Fig. 5-15 Circuit for external device monitor input function
Connects to
NC contact on devices such as a contactor, safety relay, or other devices equipped with forced
guided mechanisms
Note: Solid state output devices cannot be connected.
Description of operation
ⅠWhen a safety check signal from the drive circuit is supplied correctly to the receiving circuit,
the output is turned ON. (Ex. External device is turned OFF.)
Ⅱ When safety check signal input to the receiving circuit is turned OFF, the output is turned
OFF. (Ex. External device is turned ON.)
Ⅲ If the safety check signal is not supplied correctly to the receiving circuit due to an error in an
external device or input circuit, the output is turned OFF immediately. Status of the detected
error is displayed on error LED, input LED, and monitor output. (Ex. Fault in external device
or wiring error)
Error detection function
Noise detection filter
When the SafetyOne is used in an environment with severe noise, the SafetyOne changes to the
Stop state and displays "9" on the error LED display.
X
n
T
n
External device
I
n
External Device
Monitor
EDM










