Instruction Manual

5-28
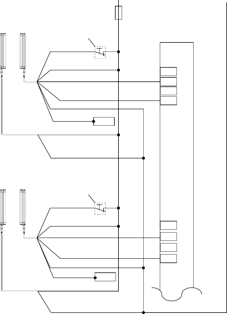
Using an IDEC light curtain SE4B series as S1, S2
X0
X1
X2
X3
T0
T1
T2
T3
24VDC
0VDC
S1,2 :SE4B Safety Light Curtain
SafetyOne
TEST/START Input
(Brown)24VDC
(Blue)0VDC
(Gray)OSSD1
(Pink)OSSD2
(White)TEST/START
(Yellow)EDM
N.C.
(Brown)24VDC
(Blue)0VDC
S1: SE4B Safety Light Curtain
Emitter Receiver
Emitter Receiver
S2: SE4B Safety Light Curtain
TEST/START Input
(Brown)24VDC
(Blue)0VDC
(Gray)OSSD1
(Pink)OSSD2
(White)TEST/START
(Yellow)EDM
(Brown)24VDC
(Blue)0VDC
N.C.










