Instruction Manual

5-36
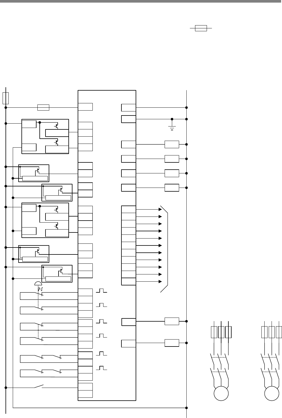
Wiring example (Logic 4)
2 safety light curtains and 4 muting sensors and 1 emergency stop switch and 1 safety switch are
connected.
V+
X0
X1
X2
X3
T0
T1
T2
T3
24V DC
X5
X6
X7
T5
T6
T7
X10
T10
S8
X4
T4
X11
T11
X12
T12
X13
T13
X14
T14
X15
T15
K1 K2
K3 K4
X16
S9
X17
SafetyOne
24V
0V
OSSD1
OSSD2
S2
S1
24V
0V
OSSD1
OSSD2
S3
S4
S5
S6
S7
K1
V-
Y4
Y5
Y6
Y7
Y10
Y11
Y12
Y13
Y14
Y15
Y17
Y20
Y0
Y16
0V DC
K2Y1
K3Y2
K4Y3
to PLC
L1
L2
K2
K1
M1
K4
K3
M2
FE
Fuse
S1,4 :Safety light curtain
S2,3,5,6 :Muting sensor
S7 :Emergency stop switch
S8 :Safety switch
S9 :Start switch
K1...4 :Contactor
L1,2 :Muting lamp
M1,2 :Motor
Main circuit
Main circuit
Main circuit
Main circuit










