Instruction Manual

5-55
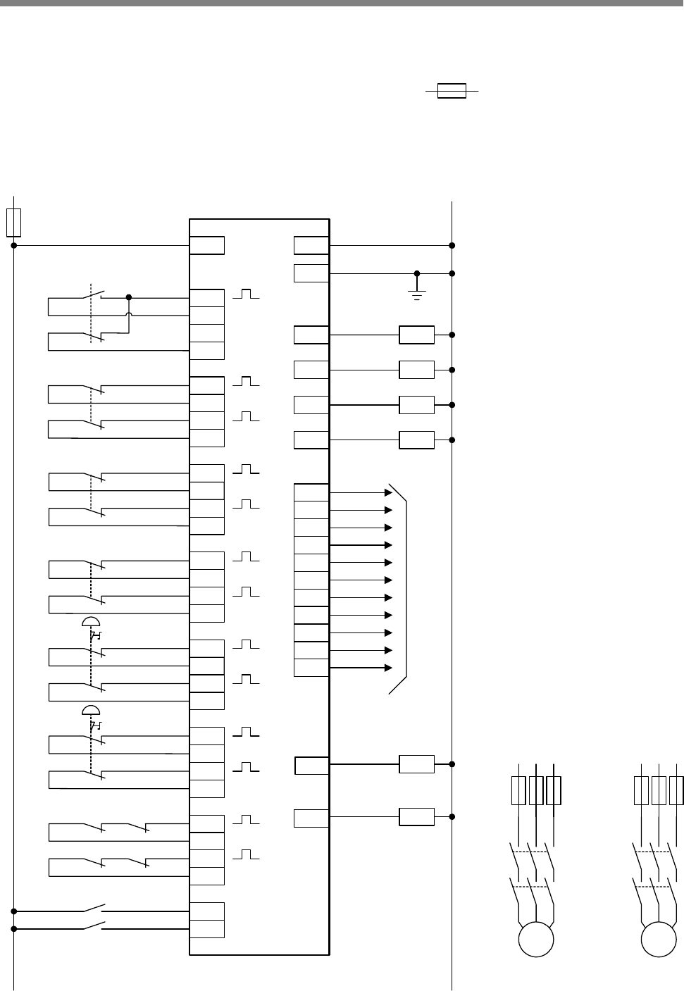
Wiring example (Logic 6)
Example of 1 enabling switch, 1 selector switch, 2 emergency stop switches, and 2 safety switches with
lock (spring lock type) switches are connected.
V+
X0
X1
X2
X3
T0
T1
T2
T3
X5
X6
X7
T5
T6
T7
S3
S4
X10
T10
S5
S6
X4
T4
X11
T11
X12
T12
X13
T13
X14
T14
X15
T15
K1 K2
K3 K4
X16
S7
X17
S1
S2
K1
V-
Y4
Y5
Y6
Y7
Y10
Y11
Y12
Y13
Y14
Y15
Y17
Y20
Y0
Y16
K2Y1
K3Y2
K4Y3
to PLC
L1
L2
FE
K2
K1
M1
K4
K3
M2
24V DC
0V DC
SafetyOne
S8
S1 :Selector switch
S2 :Enabling switch
S3,4 :Safety switch with lock (spring lock type)
S5,6 :Emergency stop switch
S7,8 :Start switch
K1...4 :Contactor
L1,2 :Solenoid of safety switch for lock release
M1,2 :Motor
Fuse










