Owner's manual
Manuals
Brands
IEI Integration Manuals
Hardware
PE-7S v4.00
1
2
3
4
4
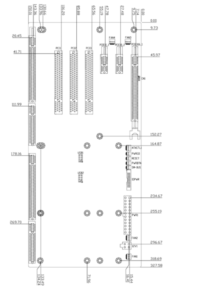
12. Dimension:
1
...
2
3
4