Installation Manual

4
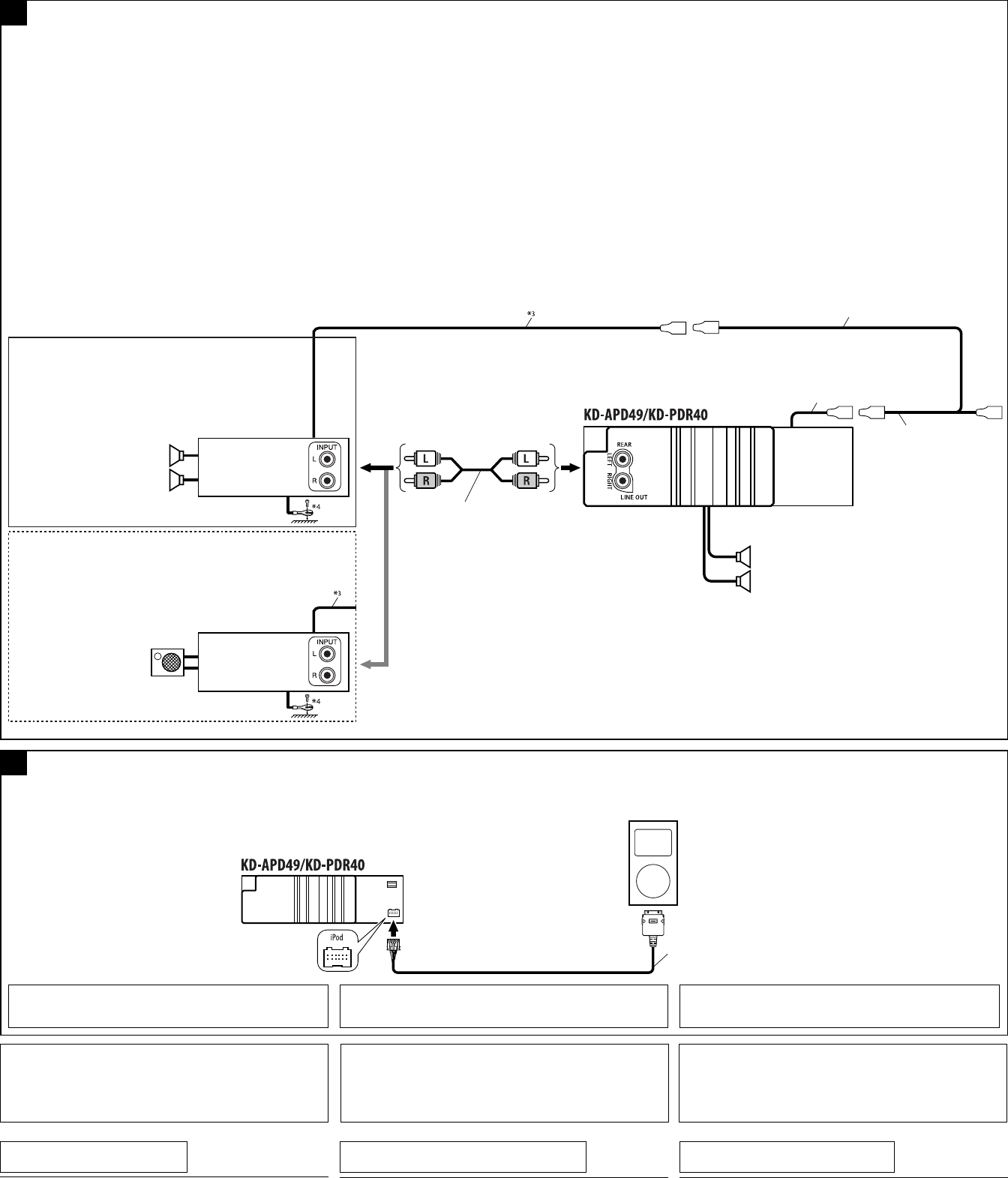
Set “L/O MODE” to “REAR”
(See page 15 of the INSTRUCTIONS.)
Ajuste “L/O MODE” a “REAR”
(Consulte la página 15 del MANUAL DE INSTRUCCIONES.)
Réglez “L/O MODE” sur “REAR”
(Voir page 15 du MANUEL D’INSTRUCTIONS.)
C
Connecting the external amplifier or subwoofer / Conexión del amplificador o subwoofer exterior / Conexión del amplificador o subwoofer
exterior
You can connect an amplifier to upgrade your car stereo system.
• Connect the remote lead (blue with white stripe) to the remote
lead of the other equipment so that it can be controlled through
this unit.
• For amplifier only:
– Disconnect the speakers from this unit, connect them to
the amplifier. Leave the speaker leads of this unit unused.
– For KD-APD49: The line output level of this unit is kept high to
maintain the hi-fi sounds reproduced from this unit.
When connecting an external amplifier to this unit, turn down
the gain control on the external amplifier to obtain the best
performance from this unit.
Usted podrá conectar un amplificador para mejorar el sistema estéreo
de su automóvil.
•
Conecte el conductor remoto (azul con rayas blancas) al conductor
remoto del otro equipo para poderlo controlar a través de esta unidad.
• Sólo para el amplificador:
– Desconecte los altavoces de esta unidad y conéctelos al
amplificador. Los cables de los altavoces de esta unidad
quedan sin usar.
– Para KD-APD49: El nivel de salida de línea de esta unidad
permanece alto para que corresponda con los sonidos de alta
fidelidad reproducidos por esta unidad.
Cuando conecte un amplificador externo a esta unidad, disminuya
el control de ganancia del amplificador externo para obtener un
óptimo rendimiento de esta unidad.
Vous pouvez connecter un amplificateur pour améliorer votre système
autoradio.
• Connectez le fil de commande à distance (bleu avec bande blanche)
au fil de commande à distance de l’autre appareil de façon qu’il
puisse être commandé via cet appareil.
• Pour l’amplificateur seulement:
– Déconnectez les enceintes de cet appareil et connectez-
les à l’amplificateur. Laissez les fils d’enceintes de cet
appareil inutilisés.
– Pour le KD-APD49: Le niveau de sortie de ligne de cet appareil
est maintenu à un niveau élevé pour maintenir une qualité Hi-Fi
pour les sons reproduits par cet appareil.
Lors de la connexion d’un amplificateur extérieur à cet appareil,
diminuez le réglage du gain sur l’amplificateur extérieur pour
obtenir les meilleures performances de cet appareil.
Remote lead (blue with white stripe)
Cable remoto (azul con rayas blancas)
Fil d’alimentation à distance (bleu avec bande blanche)
To the remote lead of other
equipment or automatic antenna
if any
Al conductor remoto de
otro equipo o de la antena
automática, si hubiere
Au fil de télécommande de
l’autre appareil ou à l’antenne
automatique s’il y en a une
Front speakers
Altavoces delanteros
Enceintes avant
JVC Amplifier
Amplificador de JVC
JVC Amplificateur
Set “L/O MODE” to “SUB.W”
(See page 15 of the INSTRUCTIONS.)
Ajuste “L/O MODE” a “SUB.W”
(Consulte la página 15 del MANUAL DE INSTRUCCIONES.)
Réglez “L/O MODE” sur “SUB.W”
(Voir page 15 du MANUEL D’INSTRUCTIONS.)
Subwoofer
Subwoofer
Caisson de grave
Rear speakers
Altavoces posteriores
Enceintes arrière
or / o / ou
*
3
Cable remoto
*
4
Fije firmemente el cable de tierra a la carrocería metálica o al chasis—a
un lugar no cubierto con pintura (si está cubierto con pintura, quítela
antes de fijar el cable). De lo contrario, se podrían producir daños en la
unidad.
*
3
Fil d’alimentation à distance
*
4
Attachez solidement le fil de mise à la masse au châssis métallique de
la voiture—à un endroit qui n’est pas recouvert de peinture (s’il est
recouvert de peinture, enlevez d’abord la peinture avant d’attacher le fil).
L’appareil peut être endommagé si cela n’est pas fait correctement.
Y-connector (not supplied for this unit)
Conector en Y (no suministrado con esta unidad)
Connecteur Y (non fourni avec cet appareil)
*
3
Remote lead
*
4
Firmly attach the ground wire to the metallic body or to the chassis of
the car—to the place uncoated with paint (if coated with paint, remove
the paint before attaching the wire). Failure to do so may cause damage
to the unit.
TROUBLESHOOTING
• The fuse blows.
* Are the red and black leads connected correctly?
• Power cannot be turned on.
* Is the yellow lead connected?
• No sound from the speakers.
* Is the speaker output lead short-circuited?
• Sound is distorted.
* Is the speaker output lead grounded?
* Are the “–” terminals of L and R speakers grounded in common?
• Noise interfere with sounds.
* Is the rear ground terminal connected to the car’s chassis using
shorter and thicker cords?
• This unit becomes hot.
* Is the speaker output lead grounded?
* Are the “–” terminals of L and R speakers grounded in common?
• This unit does not work at all.
* Have you reset your unit?
LOCALIZACION DE AVERIAS
• El fusible se quema.
* ¿Están los conductores rojo y negro correctamente conectados?
• No es posible conectar la alimentación.
* ¿Está el cable amarillo conectado?
• No sale sonido de los altavoces.
* ¿Está el cable de salida del altavoz cortocircuitado?
• El sonido presenta distorsión.
* ¿Está el cable de salida del altavoz conectado a masa?
* ¿Están los terminales “–” de los altavoces L y R conectados a una
masa común?
• Perturbación de ruido.
* ¿El terminal de tierra trasero está conectado al chasis del automóvil
utilizando los cordones más corto y más grueso?
• Esta unidad se calienta.
* ¿Está el cable de salida del altavoz conectado a masa?
* ¿Están los terminales “–” de los altavoces L y R conectados a una
masa común?
• Esta unidad no funciona en absoluto.
* ¿Reinicializó la unidad?
EN CAS DE DIFFICULTES
• Le fusible saute.
* Les fils rouge et noir sont-ils racordés correctement?
• L’appareil ne peut pas être mise sous tension.
* Le fil jaune est-elle raccordée?
• Pas de son des enceintes.
* Le fil de sortie d’enceinte est-il court-circuité?
• Le son est déformé.
* Le fil de sortie d’enceinte est-il à la masse?
* Les bornes “–” des enceintes gauche et droit sont-elles mises ensemble
à la masse?
• Interférence avec les sons.
* La prise arrière de mise à la terre est-elle connectée au châssis de la
voiture avec un cordon court et épais?
• Cet appareil devient chaud.
* Le fil de sortie d’enceinte est-il à la masse?
* Les bornes “–” des enceintes gauche et droit sont-elles mises ensemble
à la masse?
• Cet appareil ne fonctionne pas du tout.
* Avez-vous réinitialisé votre appareil?
D
iPod is a trademark of Apple Inc., registered in the U.S. and other
countries.
Connecting an Apple iPod / Conexión del Apple iPod / Connexion d’un iPod Apple
JVC Amplifier
Amplificador de JVC
JVC Amplificateur
Direct connection cable for iPod (supplied)
Cable de conexión directa para iPod (suministrado)
Câble de connexion directe pour iPod (fourni)
Apple iPod (separately purchased)
Apple iPod (adquirido separadamente)
iPod Apple (vendu séparément)
You can connect an iPod to this unit using the supplied direct
connection cable for iPod.
Puede conectar un iPod a esta unidad por medio del cable de
conexión directa para iPod suministrado.
Vous pouvez connecter un iPod à cet appareil en utilisant le câble de
connexion directe du iPod fourni.
Signal cord (not supplied for this unit)
Cable de señal (no suministrado con esta
unidad)
Cordon de signal (non fourni avec cet
appareil)
iPod es una marca comercial de Apple Inc., registrada en los EE.UU. y
otros países.
iPod est une marque de commerce d’Apple Inc., enregistrée aux
États-Unis et dans les autres pays.
Install3-4_KD-APD49[J]f.indd 4Install3-4_KD-APD49[J]f.indd 4 11/1/07 3:32:15 PM11/1/07 3:32:15 PM




