Instruction Manual
17
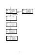
Press START/STOP key
CALC 30B 20:32
RUN 0.3 0.00E+0/m3
09:59 0.5 0.00E+0/m3
01/10 5.0 0.00E+0/M3
CALC AVG 1.23E+4/m3
0.3um STD 2.41E+2/m3
10T MAX 5.22E+5/m3
MIN 0.00E+0/m3
CALC AVG 1.15E+3/m3
0.5um STD 1.84E+2/m3
10T MAX 5.22E+3/m3
MIN 0.00 E+0/m3
CALC AVG 1.00E+1/m3
5.0um STD 1.00E+0/m3
10T MAX 5.22E+3/m3
MIN 0.00E+0/m3
Displayed particle size can be changed by using the ▲▼
key. When “STR” is set to “Y”, the data will be stored in
the instrument.