Manual
Table Of Contents
- 1 Technical Data
- 2 Basic Information (General)
- 3 Basic Safety Precautions
- 4 Transportation & Storage
- 5 Unpacking, Setup and Commissioning
- 6 Operation
- 6.1 Starting the scales and switching on the screen
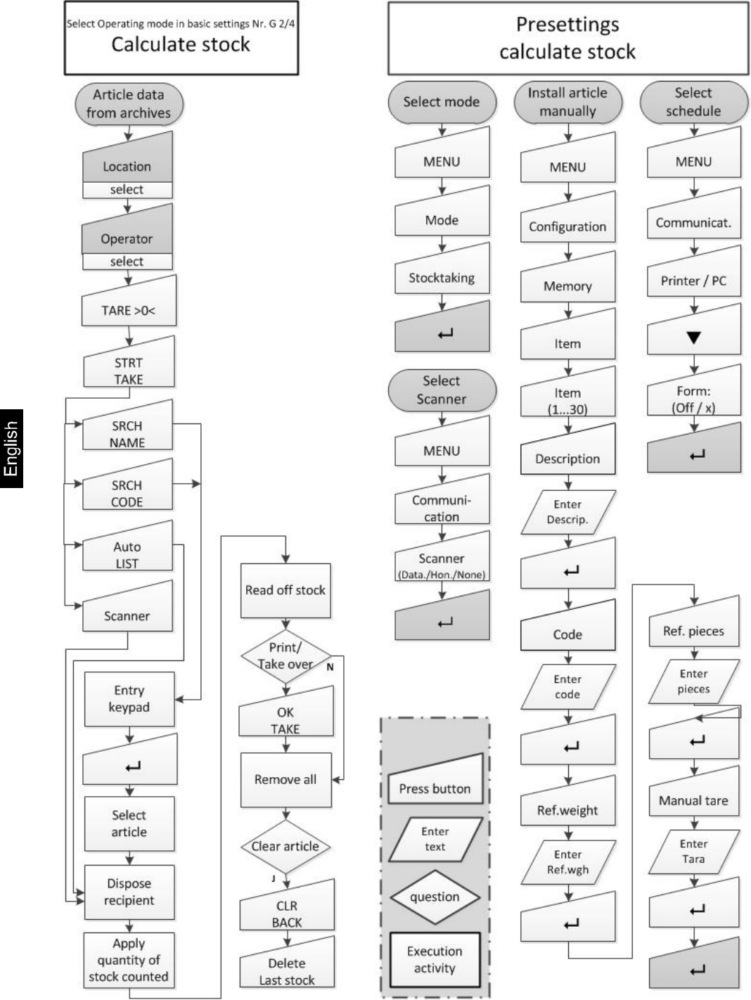
- 6.2 Menu paths for basic settings / operating modes
- 6.3 Operator/location selection
- 6.4 Starting the stock-tacking
- 6.5 Article selection – Inventory calculation and saving
- 6.6 Inventory deletion / Article repeat / Inventory list
- 6.7 Stock-taking with automatic list:
- 6.8 Scanner selection
- 6.9 Automatic registration activation:
- 6.10 Operator and location input
- 6.11 Activation / Deactivation of zero passing
- 6.12 Data Transfer PC-FKA, FKA-PC at inventory / article counting:
- 6.13 Creating a stock list
- 7 Data output RS 232 C
- 8 Service, maintenance, disposal
- 9 Instant help
- 10 Declaration of conformity
- Electronic Balance: KERN FKA











