user manual
Manuals
Brands
Kramer Electronics Manuals
Network Router
Network Router revision1
1
2
3
4
5
6
7
8
9
10
Table Of Contents
1 Introduction
1.1 Definitions (within the context of this document)
2 The Communication Layer
3 The Virtual Device – an Application Example
3.1 System Overview
3.2 Hardware Setup
3.3 Implementation
3.3.1 A Setup Example
3.4 Functionalities
3.4.1 Establishing a Connection to the Master RC
3.4.2 Sending and receiving Data to/from Master RC
4 Communication Protocol 3000
4.1 Host message format
4.1.1 Simple command
4.1.2 Device long response (Echoing command)
4.2 Command parts details
4.3 Commands Entering
4.4 Commands Forms
4.5 Input String Max Length
The V
irtua
l Dev
ice
– an Application Ex
ample
7
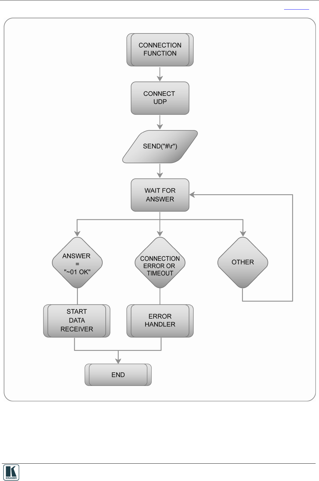
Once an "OK" r
esponse is received
from the Mast
er RC, the conne
ction is establishe
d, s
ee
Fi
gur
e 6
Figure
6
:
Conne
cti
ng Flow C
hart
1
...
...
7
8
9
10
11
...
...
16