User guide

13Operation
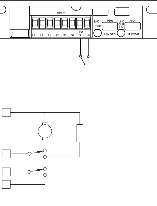
A 1 Ohm, 1 W resistor
is used as the dynamic
brake resistor. For
motors rated 1/17
horsepower and lower,
a dynamic brake
resistor is not
necessary since the
armature resistance is
high enough to stop
the motor without
demagnetization. In
this case, replace the
dynamic brake resistor
with 12 gauge wire.
1 OHM 1 W
BRAKE
RESISTOR
RUN
BRAKE
A2
A1
H2
H1
MOTOR
Figure 9. Dynamic Brake Connection
RUN
INHIBIT SWITCH
(optional)
STOP
Figure 8. Inhibit Switch