User manual
→ abnormal audio/discontinuation/noise is same after “Check input signal” compared to No audio
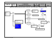
C. Audio error
Wrecked audio/ discontinuation/noise
Wrecked audio/
Discontinuation/
Noise for
all audio
Check and replace
speaker and
connector
Wrecked audio/
Discontinuation/
Noise only
for D-TV
Wrecked audio/
Discontinuation/
Noise only
for Analog
Wrecked audio/
Discontinuation/
Noise only
for External Input
Connect and check
other external
device
N
Y
Normal
audio?
Check and fix external device
Replace Power B/D
N
Y
Normal
voltage?
Check input
signal
-RF
-External Input
signal
Signal
normal?
(When RF signal is not
received)
Request repair to external
cable/ANT provider
Y
Check audio
B+ Voltage (24V)
Replace Main B/D
(In case of
External Input
signal error)
Check and fix
external device
Replace Main B/D
N
End
Established
date
Revised date
10/14
LCD TV
Error
symptom
Standard Repair Process
☞A16
2012. 01 .14
Copyright © 2012 LG Electronics. Inc. All rights reserved.
Only for training and service purposes
LGE Internal Use Only