Multi F Engineering Manual

Wiring Diagram
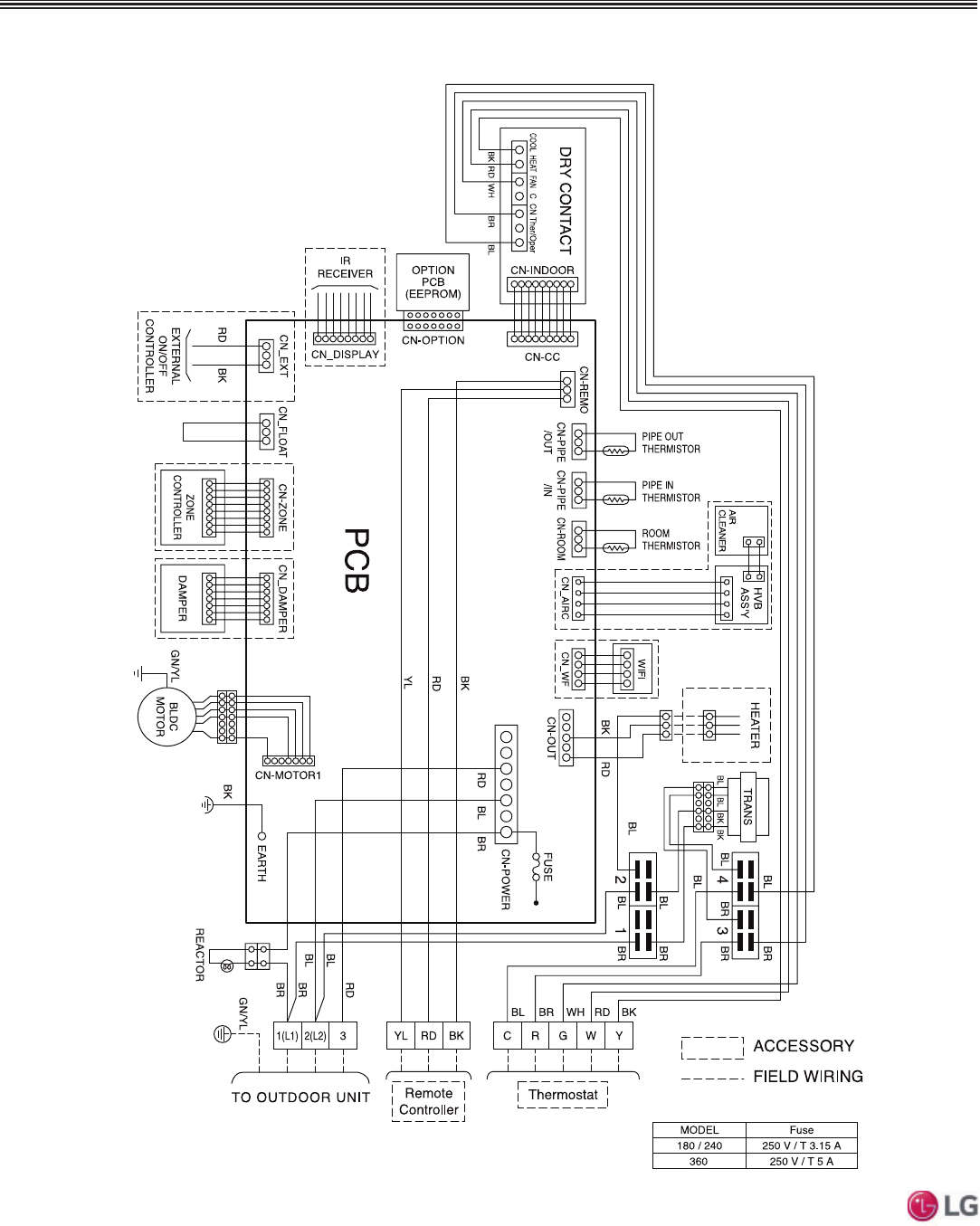
FOUR-WAY VAHU INDOOR UNITS
)LJXUH)RXUZD\9HUWLFDO+RUL]RQWDO$LU+DQGOLQJ,QGRRU8QLW:LULQJ'LDJUDP
'XHWRRXUSROLF\RIFRQWLQXRXVSURGXFWLQQRYDWLRQVRPHVSHFL¿FDWLRQVPD\FKDQJHZLWKRXWQRWL¿FDWLRQ
©/*(OHFWURQLFV86$,QF(QJOHZRRG&OLIIV1-$OOULJKWVUHVHUYHG³/*´LVDUHJLVWHUHGWUDGHPDUNRI/*&RUS
172 | VERTICA L- H O RIZONTA L
Multi F and Multi F MAX Indoor Unit Engineering Manual
MULTI
F
MAX
MULTI
F