Multi F Engineering Manual

7DEOH Art Cool Mirror Indoor Unit Refrigerant Pipe Sizes.
7DEOH Art Cool Mirror Indoor Unit Thermistor Details.
Location Description (Based on Cooling Mode) IDU PCB Connector
Th1 Indoor Air Temperature Thermistor
CN-TH1
Th2 Evaporator Inlet Temperature Thermistor
Th3 Evaporator Middle Temperature Thermistor
CN-TH2
Th4 Evaporator Outlet Temperature Thermistor
Th5 :DWHU/HYHO6HQVRU2SWLRQDO CN-TH3
ART COOL MIRROR INDOOR UNITS
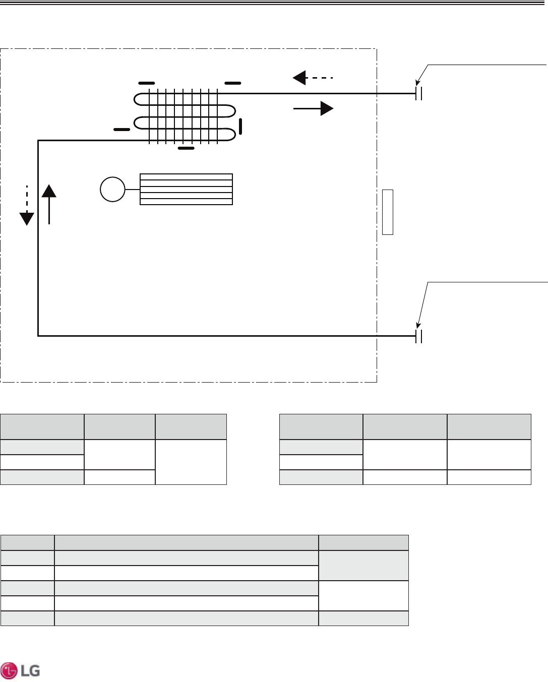
Refrigerant Flow Diagram
)LJXUH Art Cool Mirror Indoor Unit Refrigerant Flow Diagram.
Indoor Unit Capacity
Vapor Line Size
(in., OD)
Liquid Line Size
(in., OD)
9,000 Btu/h
Ø3/8
Ø1/412,000 Btu/h
18,000 Btu/h Ø1/2
Indoor Unit Capacity
Vapor Line
Connection (in., OD)
Liquid Line
Connection (in., OD)
9,000 Btu/h
Ø3/8 Ø1/4
12,000 Btu/h
18,000 Btu/h Ø5/8 Ø3/8
7DEOH Art Cool Mirror Indoor Unit Refrigerant Pipe Connections
Vapor pipe connection port
(flare connection)
Liquid pipe connection port
(flare connection)
Cooling
Heating
Thermistor for
Indoor Air Temperature
Cross Flow Fan
M
Heat
Exchanger
Th1
Th2
Th3
Th5
Th4
ART COOL MIRROR | 19
Art Cool Mirror™
'XHWRRXUSROLF\RIFRQWLQXRXVSURGXFWLQQRYDWLRQVRPHVSHFL¿FDWLRQVPD\FKDQJHZLWKRXWQRWL¿FDWLRQ
©/*(OHFWURQLFV86$,QF(QJOHZRRG&OLIIV1-$OOULJKWVUHVHUYHG³/*´LVDUHJLVWHUHGWUDGHPDUNRI/*&RUS
MULTI
F
MAX
MULTI
F