Multi F Engineering Manual

Power Wiring (208-230V) and Communications Cable Details
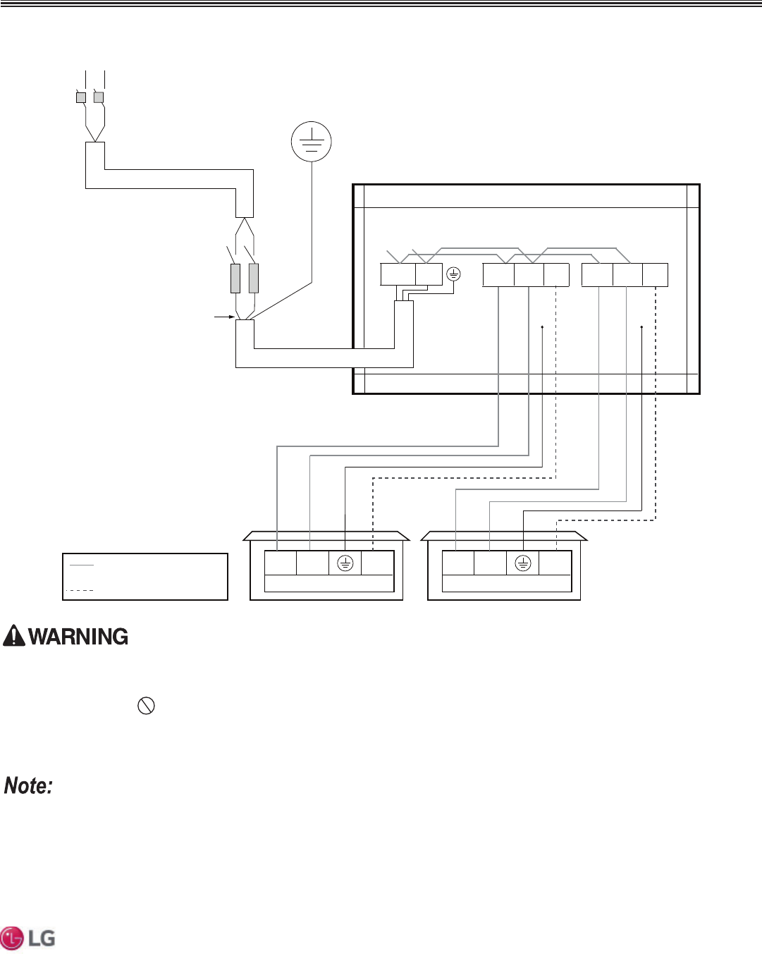
ELECTRICAL CONNECTIONS
)LJXUH0XOWL)ZLWK/*5('/08++96\VWHP3RZHU:LULQJDQG&RPPXQLFDWLRQV&DEOH&RQQHFWLRQV
Outdoor Unit
L1 L2 3(A)
Outdoor Unit Terminal Block
L1
L1
L2
L2
G
Power Supply
Main Switch
Circuit Breaker
Fuse
Three-wire Power Wiring
(Including Ground)
COMMUNICATION CABLE
POWER WIRING
1(L1) 2(L2)
Indoor Unit Terminal Block
Unit A Unit B
3
1(L1) 2(L2) 3
Indoor Unit Terminal Block
G
1(L1) 2(L2)
GG
3(B)1(L1) 2(L2)
• $OOILHOGVXSSOLHGZLULQJFRPSRQHQWVVL]HVDQGPDWHULDOVPXVWFRPSO\ZLWKDOODSSOLFDEOHQDWLRQDOVWDWHDQGORFDOFRGHVDQGUHTXLUH
PHQWV,PSURSHUZLULQJZLOOUHVXOWLQILUHHOHFWULFVKRFNSK\VLFDOLQMXU\RUGHDWK
• *URXQGZLULQJLVUHTXLUHGWRSUHYHQWDFFLGHQWDOHOHFWULFDOVKRFNGXULQJFXUUHQWOHDNDJHFRPPXQLFDWLRQSUREOHPVIURPHOHFWULFDOQRLVHDQG
PRWRUFXUUHQWOHDNDJH
'RQRWFRQQHFWWKHJURXQGOLQHWRWKHSLSHV7KHUHLVDULVNRIILUHHOHFWULFVKRFNH[SORVLRQSK\VLFDOLQMXU\RU
death.
• ,QVWDOODPDLQVKXWRIIVZLWFKRUFLUFXLWEUHDNHUWKDWLQWHUUXSWVDOOSRZHUVRXUFHVVLPXOWDQHRXVO\7KHUHLVDULVNRIILUHHOHFWULFVKRFNH[SOR
sion, physical injury or death.
• $OOILHOGVXSSOLHGZLULQJFRPSRQHQWVVL]HVDQGPDWHULDOVPXVWFRPSO\ZLWKDOODSSOLFDEOHQDWLRQDOVWDWHDQGORFDOFRGHVDQGUHTXLUH
PHQWV)DLOXUHWRLQVWDOOSURSHUHOHFWULFDOFRPSRQHQWVFDQUHVXOWLQSURSHUW\GDPDJHDQGHTXLSPHQWPDOIXQFWLRQ
• *URXQGZLULQJLVUHTXLUHGWRSUHYHQWFRPPXQLFDWLRQSUREOHPVIURPHOHFWULFDOQRLVHDQGPRWRUFXUUHQWOHDNDJH)DLOXUHWRSURYLGHSURSHU
ground wiring can result in property damage and equipment malfunction.
• ,QVWDOODPDLQVKXWRIIVZLWFKRUFLUFXLWEUHDNHUWKDWLQWHUUXSWVDOOSRZHUVRXUFHVVLPXOWDQHRXVO\)DLOXUHWRLQVWDOOSURSHUHOHFWULFFRPSRQHQWV
will result in property damage and equipment malfunction.
• 0DLQWDLQSRODULW\WKURXJKRXWWKHFRPPXQLFDWLRQQHWZRUN7KHV\VWHPZLOOPDOIXQFWLRQLIQRWSURSHUO\ZLUHG
'XHWRRXUSROLF\RIFRQWLQXRXVSURGXFWLQQRYDWLRQVRPHVSHFL¿FDWLRQVPD\FKDQJHZLWKRXWQRWL¿FDWLRQ
©/*(OHFWURQLFV86$,QF(QJOHZRRG&OLIIV1-$OOULJKWVUHVHUYHG³/*´LVDUHJLVWHUHGWUDGHPDUNRI/*&RUS
WIRING CONNECTIONS | 215
Wiring Connections
MULTI
F
MAX
MULTI
F