Multi F Engineering Manual

'XHWRRXUSROLF\RIFRQWLQXRXVSURGXFWLQQRYDWLRQVRPHVSHFL¿FDWLRQVPD\FKDQJHZLWKRXWQRWL¿FDWLRQ
©/*(OHFWURQLFV86$,QF(QJOHZRRG&OLIIV1-$OOULJKWVUHVHUYHG³/*´LVDUHJLVWHUHGWUDGHPDUNRI/*&RUS
62 | STD. WALL-MOUNTED
Multi F and Multi F MAX Indoor Unit Engineering Manual
MULTI
F
MAX
MULTI
F
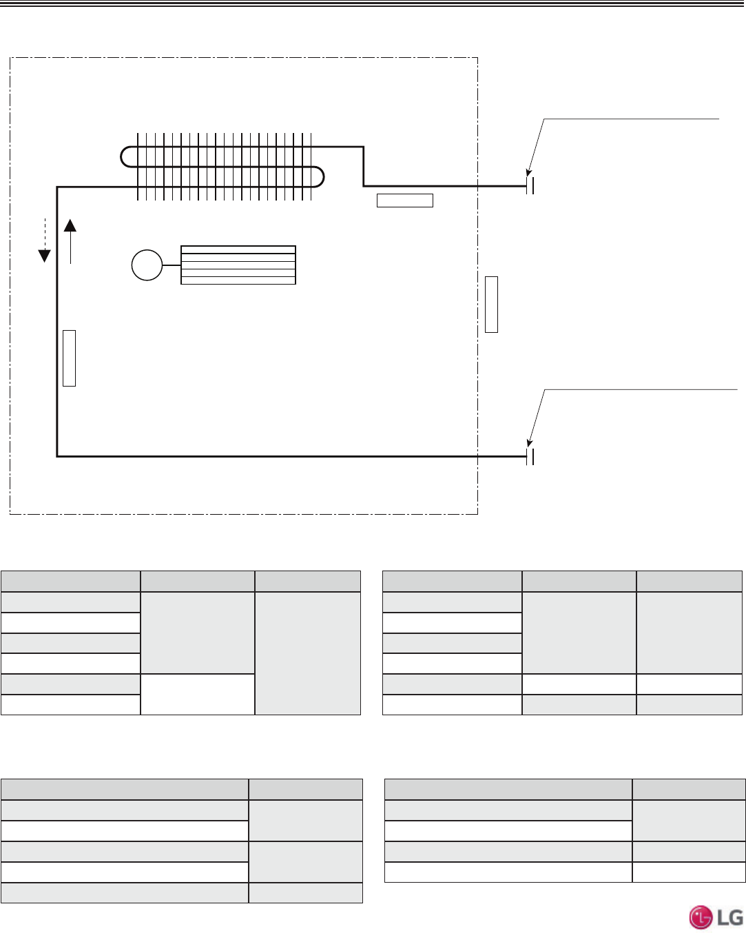
Refrigerant Flow Diagram
STANDARD WALL-MOUNTED INDOOR UNITS
Gas pipe connection port
(flare connection)
Liquid pipe connection port
(flare connection)
Cooling
Heating
Thermistor for
Evaporator Inlet Temperature
Thermistor for
Indoor Air Temperature
Thermistor for Evaporator
Outlet Temperature
Heat Exchanger
Cross Flow Fan
M
7DEOH0XOWL)6WDQGDUG:DOO0RXQWHG,QGRRU8QLW
Refrigerant Pipe Sizes.
Model No. Vapor (inch) Liquid (inch)
LMN079HVT
Ø3/8
Ø1/4
LSN090HSV5
LSN120HSV5
LMN159HVT
LSN180HSV5
Ø1/2
LMN249HVT
7DEOH0XOWL)6WDQGDUG:DOO0RXQWHG,QGRRU8QLW
Refrigerant Pipe Connections.
Description (Based on Cooling Mode) PCB Connector
Indoor Air Temperature Thermistor
CN-TH1
Evaporator Inlet Temperature Thermistor
Evaporator Middle Temperature Thermistor
CN-TH2
Evaporator Outlet Temperature Thermistor
:DWHU/HYHO6HQVRU2SWLRQDO CN-TH3
)LJXUH0XOWL)6WDQGDUG:DOO0RXQWHG,QGRRU8QLW5HIULJHUDQW)ORZ'LDJUDP
7DEOH0XOWL)/61[[[+696WDQGDUG:DOO0RXQWHG,QGRRU8QLW
Thermistor Details.
Model No. Vapor (inch) Liquid (inch)
LMN079HVT
Ø3/8 Ø1/4
LSN090HSV5
LSN120HSV5
LMN159HVT
LSN180HSV5 Ø5/8 Ø3/8
LMN249HVT Ø1/2 Ø1/4
Description (Based on Cooling Mode) PCB Connector
Indoor Air Temperature Thermistor
CN-TH1
Evaporator Inlet Temperature Thermistor
Evaporator Outlet Temperature Thermistor CN-TH2
:DWHU/HYHO6HQVRU2SWLRQDO CN-TH3
7DEOH0XOWL)/01[[[+976WDQGDUG:DOO0RXQWHG,QGRRU8QLW
Thermistor Details.